Contents
Introduction
This Protocol provides the requirements and procedures for the calculation of net carbon dioxide equivalent (CO₂e) removal from the atmosphere via Ocean Alkalinity Enhancement (OAE) from coastal outfalls. OAE is a marine Carbon Dioxide Removal (CDR) technique that has a potential co-benefit of locally mitigating ocean acidification1 and mimics Earth’s natural process for regulating atmospheric carbon dioxide (CO₂).
Over geologic timescales, there are various processes that act to regulate atmospheric CO₂, such as the weathering cycle2 and deep ocean neutralization of sediments3. Silicate rock weathering reactions remove carbon dioxide from the atmosphere to produce chemically stable bicarbonate and carbonate ions. Riverine transport subsequently brings the bicarbonate and carbonate ions to the ocean where they are stored on multi-millennial timescales.
OAE aims to speed up this natural process by adding CO₂-reactive alkalinity to the surface ocean to shift CO₂ in the ocean to bicarbonate and carbonate ions, which results in a CO₂ deficit in the surface ocean. A net reduction of atmospheric CO₂ concentrations occurs via air-sea gas exchange. This is achieved by reducing the natural rate of ocean CO₂ outgassing, or by increasing the amount of atmospheric CO₂ absorbed and stored as dissolved inorganic carbon (DIC) in the ocean. The class of approaches that fall under OAE use CO₂-reactive alkalinity: 1) as naturally contained in rocks and minerals, 2) as synthetically derived from rocks, brine or seawater via various processes (e.g. electrochemistry or calcination), or 3) as available in or derived from certain industrial waste streams. These alkaline materials can be added in dissolved, solid or mixed (slurry) form to the ocean that releases alkalinity upon dissolution. Details of applicable projects under this Protocol are described in Section 4.
A unique challenge of OAE is that once an OAE project releases alkalinity to the open environment, the alkaline plume mixes and moves with local hydrodynamics, rapidly diluting and spreading the affected seawater chemistry and air-sea gas exchange over large temporal and spatial scales (potentially spanning several hundred square kilometers and over months to years). Due to rapid dilution and the range of spatial and temporal scales encompassed by OAE, direct measurements can pose significant analytical and logistical challenges. Thus, quantification of atmospheric CO₂ removal currently relies on state of the art biogeochemical ocean models, which have been extensively validated against observations and whose uncertainties have been quantified. More details on model requirements are found in the Air-Sea CO₂ Uptake Module, and the quantification approach is described in Section 7. Net removal of CO₂e is determined through a GHG Assesment (see Section 7.2).
Evaluations of the commercial feasibility of OAE are ongoing and in early stages. Although abiotic marine CDR methods such as OAE have promising potential in terms of scalability and efficacy at removing CO₂, scientific understanding around these approaches is currently an active area of research4, 5, 6. As of this writing, there are fewer than 10 OAE field trials that have occurred or are in the planning stages5, including trials by OAE projects7 and academic researchers, which are often carried out collaboratively8, 9. The results of these early stage projects will no doubt shape the future trajectory of OAE and marine CDR, as well as advance fundamental science in oceanography.
As the first community-level OAE Protocol for quantifying net CO₂e removal, this Protocol aims to start building consensus around Monitoring, Reporting and Verification (MRV) approaches that are both rigorous and operationally feasible. The guiding principle for this Protocol is to provide a high level of scientific rigor and safety guardrails for early stage OAE trials, while also balancing operational feasibility and leaving flexibility for innovation. The aim is achieved here by ensuring the scope of projects that can be credited against this Protocol meet conservative requirements that minimize risks (see Section 4). Furthermore, projects are required to share data relevant for scientific research to facilitate scientific advances in OAE (see Section 5.6).
Note that throughout this Protocol, use of the word "must" indicates a requirement, whereas "should" indicates a recommendation.
Sources, Reference Standards and Methodologies
Specific standards and protocols that are utilized as the foundation of this protocol, and for which this protocol is intended to comply with, are the following:
- Isometric Standard 1.0.0
- ISO (International Organization for Standardization) 14064-2: 2019 – Greenhouse Gases – Part 2: Specification with guidance at the project level for quantification, monitoring and reporting of greenhouse gas emission reductions or removal enhancements
Additional reference standards that inform the requirements and overall practices incorporated in this Protocol include:
- ISO 14064-3: 2019 - Greenhouse Gases - Part 3: Specification with Guidance for the verification and validation of greenhouse gas statements
- ISO 14040: 2006 - Environmental Management - Lifecycle Assessment - Principles & Framework
- ISO 14044: 2006 - Environmental Management - Lifecycle Assessment - Requirements & Guidelines
Additional standards, methodologies and protocols that were reviewed, referenced and informed the development of this Protocol include:
- Criteria for High-Quality Carbon Dioxide Removal, Carbon Direct, Microsoft, 2023
- Guide to Best Practices in Ocean Alkalinity Enhancement Research, Copernicus Publications, State Planet, 2023
- Measurement, Reporting and Verification (MRV) Protocol for OAE Carbon Removal, V3, Planetary Technologies, 2023
- Carbon Dioxide Removal Pathway: Ocean Health and MRV, Captura, 2023
- A Code of Conduct for Marine Carbon Dioxide Removal Research, Aspen Institute, 2021
- BS EN 15978:2011 Sustainability of construction works - Assessment of environmental performance of buildings - Calculation method
Future Versions
This Protocol was developed based on the current state of the art, publicly available science regarding OAE. As OAE is a novel CDR approach, with limited published literature, the Protocol incorporates requirements that may be highly stringent to minimize risk and for the purposes of environmental and social safeguarding.
This Protocol will be altered in future versions as the science underlying OAE evolves and the overall body of knowledge and data across all processes is increased, for example regarding feedstock supply, conversion, ecosystem impacts and durable storage.
This Protocol will be reviewed at a minimum every 2 years and/or when there is an update to scientific published literature which would affect net CO₂e removal quantification or the monitoring and modeling guidelines outlined in this Protocol.
Applicability
OAE projects can be categorized by the source of CO₂-reactive alkalinity (e.g. electrochemistry, mining or grinding), which is relevant to project System Boundary (See Section 7.2), and by the phase of alkalinity used (e.g. solid, liquid, slurry), which is relevant for quantifying dissolution in the ocean (Section 7.4.1.2). This Protocol applies to projects or processes which enhance Total Alkalinity in the surface ocean by one of the following processes.
- Mineral or solid feedstock OAE projects:
- Direct addition of fine particles of natural alkaline minerals/rocks in the ocean. These could be silicate, carbonate, or other metal oxide-rich rocks. Their key common attribute is their ability to generate CO₂-reactive, dissolved alkalinity by dissolution in water.
- Direct addition of synthetic alkaline compounds, such as magnesium hydroxide (Mg(OH)2), sodium hydroxide (NaOH), or calcium hydroxide (Ca(OH)2), that dissolve and release CO₂-reactive alkalinity.
- The addition of waste alkalinity from industrial processes that may contain one or more natural or synthetic alkaline minerals or compounds that can produce dissolved, CO₂-reactive alkalinity.
- Seawater electrochemical OAE projects:
- Electrochemical splitting or separation of seawater into acid and base streams, where the acid stream is safely consumed or stored, and the alkaline stream, principally NaOH, is returned to the ocean in more concentrated form that in the original seawater. Electrochemical OAE is typically accomplished through methods such as electrolysis (splitting H₂O and NaCl) or electrodialysis (using specific membranes and an applied electric field to separate acids and bases naturally present in seawater).
- Liquid alkalinity production via electrochemical methods (e.g. Chlor-alkali process), and subsequent addition to seawater.
This Protocol applies to projects and associated operations that meet all of the following project conditions. The project:
- provides a net-negative CO₂e impact (net CO₂e removal) as calculated in the GHG Statement, in compliance with Section 7
- has identified and taken action to mitigate environmental and socio-economic risks, as described in Section 3.7 of the Isometric Standard and Section 6 of this Protocol
- is considered additional, in accordance with the requirements of Section 5.4
- provides long duration storage (>1000 year estimated) of removed atmospheric CO₂ or reduced ocean outgassing as DIC in seawater
- is officially permitted through relevant regulatory bodies
OAE research is ongoing and there is much that needs to be learned before OAE can be responsibly deployed at scale. As such, this Protocol is developed with initial small scale pilot deployments in mind. To minimize potential risks of early stage deployments, this Protocol sets guardrails for initial OAE projects to ensure the field scales responsibly, whilst allowing for flexibility in future scaling of marine carbon removal. The additional requirements for projects that can be credited against this Protocol are:
- Projects must be located on the coast, discharging Total Alkalinity from a fixed point into ambient ocean conditions.
- Projects that are co-located with other marine CDR activities must collaborate on the environmental monitoring and quantification.
- This protocol assumes that carbonate alkalinity is not the primary source of alkalinity because of its reduced CDR potential per mol of alkalinity added. Projects which use carbonate alkalinity as the primary source of alkalinity will require some adjustments to the quantification framework, which must be agreed upon with Isometric.
- Projects making use of infrastructure from operational fossil fuel facilities (e.g. using cooling water outfalls of a coal power plant), must have plans for ramping down reliance on these facilities. Fossil fuel facilities must not use siting of CDR activities for claims about environmental benefits.
These additional guardrails may be revised in future iterations of the Protocol.
Relation to Isometric Standard
The following topics are covered briefly in this Protocol due to their inclusion in the Isometric Standard, which governs all Isometric Protocols. See in-text references to the Isometric Standard for further guidance.
Project Design Document
For each specific project to be evaluated under this Protocol, the Project Proponent must document project characteristics in a Project Design Document (PDD) as outlined in Section 3.2 of the Isometric Standard. The PDD will form the basis for project verification and evaluation in accordance with this Protocol, and must include consideration of processes unique to each OAE project such as:
- documentation of official permitting following Section 6.3
- detailed feedstock characterization, if applicable, see Alkaline Feedstock Characterization Module
- description of the mitigation plan according to the environmental and social risk assessment in adherence with Section 6, including an accompanying robust monitoring plan to ensure efficacy
- description of the quantification strategy for gross CO2e removal following Section 7.4.1
- description of all measurements and methods used to quantify processes relevant to the calculation of net CO₂e removal, cross-referenced with relevant standards where applicable (see Appendix 1)
- description of all models used to quantify processes relevant to the calculation of net CO₂e removal that are not directly measurable (see Appendix 3 and Air-Sea CO2 Uptake Module)
- description of the mitigation and quantification strategy for losses outlined in Section 7.4.2, including an accompanying description of the monitoring plan for pre-deployment outlined in Section 9 and ongoing monitoring outlined in Section 10.
Verification and Validation
Projects must be validated and net CO₂e removals verified by an independent third party, consistent with the requirements described in this Protocol as well as in Section 4 of the Isometric Standard.
The VVB must adhere to these requisite components:
- validate that the feedstock adheres to the requirements listed in the Alkaline Feedstock Characterization Module
- verify that the quantification approach adheres to requirements of Section 7 including demonstration of required records
- verify that the Environmental & Social Safeguards outlined in Section 6 are met
- verify that the project is compliant with requirements outlined in the Isometric Standard
Verification Materiality
The threshold for Materiality, considering the totality of all omissions, errors and mis-statements, is 5%, in accordance with Section 4.3 of the Isometric Standard.
Verifiers should also verify the documentation of uncertainty of the GHG statement as required by Section 2.5.7 of the Isometric Standard. Qualitative Materiality issues may also be identified and documented, such as10:
- control issues that erode the verifier’s confidence in the reported data
- poorly managed or documented information
- difficulty in locating requested information
- noncompliance with regulations indirectly related to GHG emissions, removals or storage
Site Visits
Project validation and verification must incorporate site visits to project facilities in accordance with the requirements of ISO 14064-3, 6.1.4.2, including, at a minimum, site visits during validation and initial verification. Validators should, whenever possible, observe project operations to ensure full documentation of process inputs and outputs through visual observation (see Section 4 of the Isometric Standard).
A site visit must occur at least once every 2 years at each location.
Verifier Qualifications & Requirements
Verifiers and validators must comply with the requirements defined in Section 4 of the Isometric Standard. For this OAE Protocol, in addition to a primary certified Validation and Verification Body (VVB), independent third party consultants may be required by Isometric for tasks that require subject matter expertise such as the evaluation of suitable ocean models and analysis required in Section 7. These consultants may be subcontracted out by the VVB or separately contracted by Isometric. Consultants must have relevant experience with the ocean models used in this Protocol, as demonstrated through work experience, post-graduate degrees, research projects, peer-reviewed papers, or equivalent experience.
All VVBs are approved by Isometric independently and impartially based on alignment with Isometric's Conflict of Interest policy, rotation of VVB policy, oversight on quality and the following requirements:
- VVBs must be able to demonstrate accreditation from:
- Alternatively, on a case-by-case basis, if VVBs are able to demonstrate to Isometric that they satisfy all required Verification needs and competencies required for the relevant Protocol and follow the guidelines of ISO 19011 or other relevant standards, they may be approved.
Ownership
CDR via OAE can often be a result of a multi-step process, with activities in each step managed and operated by a different operator, company or owner. When there are multiple parties involved in the process, a single Project Proponent must be specified contractually as the sole owner of Credits to avoid double counting of net CO₂e removal. Contracts must comply with all requirements defined in Section 3.1 of the Isometric Standard.
Additionality
The Project Proponent must be able to demonstrate additionality through compliance with Section 2.5.3 of the Isometric Standard. The baseline scenarios and counterfactuals utilized to assess additionality must be project-specific, and are described in Section 7 of this Protocol.
Additionality determinations must be reviewed and completed every 2 years, at a minimum, or whenever project operating conditions change significantly, such as the following:
- regulatory requirements or other legal obligations for project implementation change or new requirements are implemented
- project financials indicate carbon finance is no longer required, potentially due to, for example
- increased tipping fees for waste feedstocks
- sale of co-products (such as waste by-product acid) that make the business viable without carbon finance
- reduced rates for capital access
Any review and change in the determination of additionality shall not affect the availability of carbon finance and Credits for the current or past Crediting Periods, but, if the review indicates the project has become non-additional, this shall make the project ineligible for future Credits12.
Uncertainty
The uncertainty in the overall estimate of net CO₂e removal as a result of the project must be accounted for. The total net CO₂e removal for a specific Reporting Period must be determined with high confidence, and projects must conduct an uncertainty analysis for the net CO₂e removal calculation in compliance with requirements outlined in Section 2.5.7 of the Isometric Standard.
Reporting of Uncertainty
Projects must report a list of all key variables used in the net CO₂e removal calculation and their uncertainties, as well as a description of the uncertainty analysis approach, including:
- required measurements used for net CO₂e removal calculation
- model results from ensemble simulations and/or alternative sensitivity studies
- quantification of model skill through data-model comparisons
- emission factors utilized, as published in public and other databases
- values of measured parameters from process instrumentation, such as truck or pallet weights from weigh scales, electricity usage from utility power meters and other similar equipment
- laboratory analyses, including analysis of feedstocks
The uncertainty information should at least include the minimum and maximum values of each variable that goes into the net CO₂e removal calculation (see Section 7.4 for more details). More detailed uncertainty information should be provided if available, as outlined in Section 2.5.7 of the Isometric Standard.
In addition, a sensitivity analysis that demonstrates the impact of each input parameter’s uncertainty on the final net CO₂e removal uncertainty must be provided. Details of the sensitivity analysis method must be provided such that a third party can reproduce the results. Input variables which contribute < 1% change in the net CO₂e removal may be omitted from an uncertainty analysis. For all other parameters, information about uncertainty must be specified.
For more details on model uncertainty, model skill and sensitivity analysis of ocean models, see the Air-Sea CO2 Uptake Module and Appendix 3.
Data Reporting and Availability
In accordance with the Isometric Standard, all evidence and data related to the underlying quantification of net CO₂e removal and environmental monitoring will be available to the public through Isometric’s Science Platform. That includes:
- Project Design Document (PDD)
- GHG Statement
- measurements taken and supporting documentation, such as calibration certificates
- model specifications and output
- emission factors used
- scientific literature used
The Project Proponent can request certain information to be restricted (only available to authorized buyers, the Registry and VVB) where it is subject to confidentiality. This includes emissions factors from licensed databases. However, all other numerical data produced or used as part of the quantification of net CO₂e removal will be made available.
In addition, in compliance with the Guide on Data Reporting and Sharing for Ocean Alkalinity Enhancement Research13 and FAIR Principles14, the Project Proponent must publicly disseminate deployment data that is relevant to scientific research (e.g. ocean monitoring measurements, ocean model results), such as through open data repositories.
Environmental and Socio-Economic Safeguarding
Overarching Principles
Following the Isometric Standard, Credits issued under Isometric's OAE Protocol are contingent on the implementation, transparent reporting and independent verification of comprehensive safeguards. These safeguards encompass a wide range of considerations, including environmental protection, social equity, community engagement and respect for cultural values. The process mandates that safeguard plans be incorporated into all major project phases, with detailed reports made accessible to stakeholders. Adherence to and verification of environmental and socio-economic safeguards is a condition for all crediting projects.
For additional guidance and resources on, we refer Project Proponents to the Guide to Best Practices in Ocean Alkalinity Enhancement Research Chapter 10 (Legal considerations relevant to research on Ocean Alkalinity Enhancement) 15 and Chapter 11 (Social considerations and best practices to apply to engaging publics on ocean alkalinity enhancement) 16, and the Research Strategy for Ocean-based Carbon Dioxide Removal and Sequestration Chapter 2.1 Legal and Regulatory Landscape and Chapter 2.2 Social Dimensions and Justice Considerations5.
Governance and Legal Framework
Due to the novelty of marine CDR projects, the international, regional and local legal frameworks have yet to catch up with this new industry15, 17. Still, there are existing regulations on ocean discharges at the international, national, regional and local level that may apply for OAE activities. Additionally, specific permits may be required for the installation of an ocean intake, outfall or effluent pipe.
The minimum requirements are:
- Project Proponents must identify jurisdictional authorities, including local rightsholders, of the water body of the project site and affected areas.
- Project Proponents must receive official permitting for the OAE project from all relevant authorities of the water body of the project site and affected areas.
- Project Proponents must observe ratified provisions in international conventions where relevant. Many existing international conventions are more applicable to open ocean marine CDR and so are not likely applicable to projects covered by this Protocol. Some examples of potential relevant international conventions are: The Convention on the Prevention of Marine Pollution by Dumping of Wastes and Other Matter (“London Convention”), The Protocol to that Convention (“London Protocol”), the Convention on Biological Diversity, the United Nation Convention on the Law of the Sea, the International Convention for the Prevention of Pollution from Ships, the Basel Convention and the European Union Marine Strategy Framework Directive.
Risk Mitigation Strategies
Environmental and social risk assessment in adherence with Section 3.7 of the Isometric Standard must be completed to identify potential risks, followed by the development of tailored mitigation plans. These plans must encompass specific actions to avoid, minimize or rectify identified impacts. Effective implementation of these measures must also be accompanied by a robust monitoring plan to detect negative impacts and stop projects when necessary (see Section 10).
Environmental Safeguards
The Project Proponent must conduct an environmental risk assessment which adheres to Section 3.7.1 of the Isometric Standard on Environmental Impacts. Additional risks to be considered for OAE are listed below. The list is not exhaustive and will be updated in future iterations of the Protocol as new research emerges.
Potential risks associated with feedstock sourcing include land use impacts from the sourcing, production, preparation, storage, and distribution of feedstock or feedstock required for acid neutralization, such as land degradation, land occupation, dust pollution, deforestation and localized watershed contamination.
Potential marine environmental risks associated with OAE are listed below. The severity of these risks may vary based on site specificities, and the intensity and duration of alkalinity enhancement:
- metal contamination (as nutrients or toxic elements) from dissolution of feedstock(s) and potential for resulting bioaccumulation of metals in the food chain18, 19
- shock to the ecosystem due to rapid or sudden changes in alkalinity dosing
- for projects with seawater intake pipes, marine biota may be adversely impacted by impingement, entrainment and entrapment from pumping, pre-treatment and electrochemical treatment (if applicable)20, 21
- changes in carbonate chemistry can have a disproportionate impact on calcification, which could lead to positive or negative ecological regime shifts
- increased pH could directly help or harm aquatic life depending on the magnitude of pH shift 1, 22, 23, 24
- suspended solids loading could have unknown consequences on ambient light, consumption by filter feeders and flocculation
- if silica accompanies the alkalinity addition as a product of feedstock dissolution, changes in silicate concentrations could alter diatom growth rates and shift diatom community composition23
- increased particulates due to mineral OAE can increase turbidity and generate turbid plumes, which may affect water quality while suspended and affect benthic habitats upon settling
- removal of inorganic nutrients due to secondary precipitation could drive nutrient limitation, resulting in a decrease in biological productivity or shift in ecosystem composition23
It is important to holistically consider the risks above in relation to the risk of climate change. Changes to the ocean state due to climate change increasingly threaten aquatic life through warming temperatures, acidification, increased prevalence of marine viruses, mass mortalities and ecological regime shifts.
Socio-economic Safeguards
The Project Proponent must conduct a social risk assessment which adheres to Section 3.7.2 of the Isometric Standard on Social Impacts. Marine CDR projects must conduct an environmental justice review, which considers the historical inequities in the distribution of coastal amenities and disamenities prior to site selection.
Stakeholder Engagement
Per Section 3.5 of the Isometric Standard, Project Proponents must demonstrate active stakeholder engagement throughout project planning and operation, ensuring that all risk mitigation strategies contribute to sustainable project outcomes. Local stakeholders situated in the vicinity of the project site may contribute an in-depth understanding of the local system and provide invaluable insights and recommendations on the potential risks, necessary safeguards and specific monitoring needs. Relevant local stakeholders may include local members of academia, Indigenous groups, environmental groups, citizen associations and other users of the marine space, such as commercial and recreational fishermen, shellfish farmers, boaters and recreational users. The Stakeholder input process must adhere to requirements outlined in Section 3.5 of the Isometric Standard, and evidence of these meetings must be submitted in the PDD.
Adaptive Management
Project Proponents must include in the PDD a plan for information sharing, emergency response and conditions for stopping or pausing a deployment. For example, plans for pausing or stopping a deployment should be in place in instances where:
- instrument malfunctions lead to data-gaps in required monitoring
- effluent exceeds thresholds outlined in the PDD
- regulatory non-compliance
- danger to ecosystem health detected (such as by the local community or government agency)
- compromised health and/or safety of workers and/or local stakeholders
Quantification of Net CO₂e Removal
Reporting Period
The Reporting Period for OAE represents an interval of time over which removals are calculated and reported for verification. OAE projects may operate continuously or with discrete dosing periods. For discrete projects, the Reporting Period may encompass a single dosing period, while continuous projects may allocate dosing into multiple Reporting Periods. The total net CO₂e removal is calculated using a combination of measurements and multi-scale modeling for a specified Reporting Period, and is written hereafter as .
GHG emission calculations must include all emissions related to the project activities that occur within the Reporting Period. This includes: a) any emissions associated with project establishment allocated to the Reporting Period, b) any emissions that occur within the Reporting Period, c) any anticipated emissions that would occur after the Reporting Period that have been allocated to the Reporting Period and d) leakage emissions that occur outside of the project boundary as a result of induced market changes that are associated with the Reporting Period.
In line with the Isometric Standard, this Protocol requires that Removal Credits are issued ex-post, or after Removal from the atmosphere via air-sea gas exchange has been realized. Credits may be issued incrementally or all at once after full or near-complete equilibration.25 The crediting timeline, corresponding Reporting Periods and allocation of emissions to Reporting Periods must be agreed upon with Isometric. See Figure A4-1 in Appendix 4 for an example of Reporting Periods and incremental crediting in the case of a project with continuous dosing, and see the Air-Sea CO₂ Uptake Module for more details on the CO2 uptake timeline.
System Boundary & GHG Emissions Scope
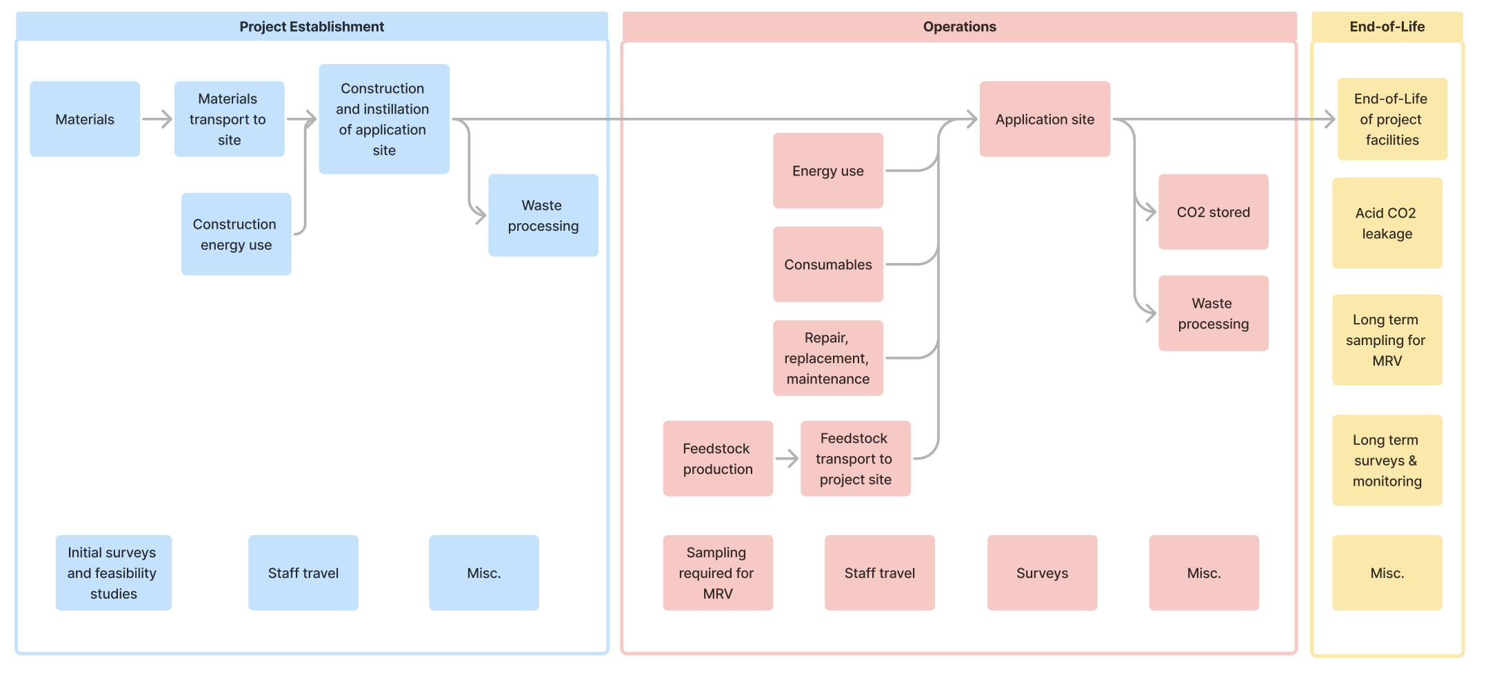
The scope of this Protocol includes GHG sources, sinks and reservoirs (SSRs) associated with an OAE CDR project. A cradle-to-grave GHG Statement must be prepared encompassing the GHG emissions relating to the activities outlined within the system boundary. The system boundary must include all SSRs controlled by and related to the project, including but not limited to the SSRs in Figure 1 and Table 1.
Figure 1 Process flow diagram showing system boundary for OAE projects
The system boundary must include all GHG SSRs from activities related to the batch of Credits delivered within the Reporting Period associated with the establishment of the project, operations and end-of-life activities that occur after the Reporting Period.
Any emissions from sub-processes or process changes that would not have taken place without the involvement of the CDR process, such as subsequent transportation and refining, must be fully considered in the system boundary. This allows for accurate consideration of additional, incremental emissions induced by the CDR process.
If any GHG SSRs within Table 1 are deemed not appropriate to include in the system boundary (e.g., electrochemical OAE processes may not require feedstock), they may be excluded provided that robust justification and appropriate evidence is provided.
Table 1. Scope of activities and GHG SSRs to be included by the removal project
| Activity | GHG source, sink or reservoir | GHG | Scope | Timescale |
|---|---|---|---|---|
| Establishment of project | Construction and installation activities | All GHGs | Equipment manufacture (lifecycle modules A1-326), Equipment transport to site (A4), Construction and installation energy use and waste processing (A5) associated with establishment of project site, including any equipment, buildings and infrastructure. | Before dosing starts - must be accounted for in the first Reporting Period or amortized in line with allocation rules (See Section 7.4.4.1) |
| Initial surveys and feasibility studies | All GHGs | To include any embodied, energy use and transport emissions associated with surveys required for establishment of the project site. | ||
| Misc. | All GHGs | Any SSRs not captured by categories above. | ||
| Operations | Energy use | All GHGs | Energy consumption associated with the removal process, for example through electricity or fuel use. | Over each Reporting Period - must be accounted for in the relevant Reporting Period (See Section 7.4.4.2) |
| Feedstock manufacturing and transport | All GHGs | Feedstock raw material extraction and manufacturing including rock quarrying, crushing, grinding and drying. Feedstock transport from source manufacturer to project site. | ||
| Consumables (other than feedstock) | All GHGs | Embodied emissions associated with consumables required for operation of the project site (excluding feedstock). For example electrolytes and electrodes or membranes, spaces and seals may be used in electrochemical methods. | ||
| Waste processing | All GHGs | Waste processing and end-of-life disposal of components used within the process. | ||
| Sampling required for MRV | All GHGs | Pre-deployment, deployment and post-deployment monitoring, including transportation to collect samples, shipping of samples for laboratory analysis and sample processing. | ||
| Staff travel | All GHGs | Flight, car, train or other travel required for the project operations, including contractors and suppliers required on site. | ||
| Surveys | All GHGs | Equipment, energy use and transport associated with surveys e.g. ecological surveys. | ||
| CO₂ stored | CO₂ | The gross amount of CO₂ removed and durably stored from an OAE project over a Reporting Period. | ||
| Maintenance of project site | All GHGs | To include actual or anticipated maintenance (lifecycle modules B226), repair (B3), replacement (B4) and refurbishment (B5) activities associated with project-specific site, equipment, vehicles, buildings or infrastructure over the project lifetime. | ||
| Misc. | All GHGs | Any SSRs not captured by categories above. | ||
| End-of-Life | End-of-life emissions | All GHGs | To include anticipated end-of-life emissions (lifecycle modules C1-426). | After Reporting Period - must be accounted for in the first Reporting Period or amortized in line with allocation rules (See Section 7.4.4.3) |
| Sampling required long term monitoring for MRV | All GHGs | Ongoing monitoring, including transportation to collect samples, shipping of samples for laboratory analysis and sample processing. | ||
| Long term ongoing monitoring and surveys | All GHGs | Anticipated equipment, energy use and transport associated with ongoing monitoring and surveys e.g. ecological surveys. | ||
| Acid spillage | CO₂ | CO₂ outgassing or reduced ocean CO₂ uptake capacity due to improper acid disposal | ||
| Misc. | All GHGs | Any emissions source, sink or reservoir not captured by categories above. |
The Project Proponent must consider all GHGs associated with SSRs, in alignment with the United States Environmental Protection Agency’s definition of GHGs, which includes: carbon dioxide (CO₂), methane (CH4), nitrous oxide (N2O) and fluorinated gasses such as hydrofluorocarbons (HFCs), perfluorocarbons (PFCs), sulfur hexafluoride (SF6) and nitrogen trifluoride (NF3). For CO₂ capture and acid CO₂ leakage, only CO₂ shall be included as part of the quantification. For all other activities all GHGs must be considered. For example, CO₂, CH4 and N2O are all associated with diesel consumption.
All GHGs must be quantified and converted to CO2e in the GHG Statement using the 100-yr Global Warming Potential (GWP) for the GHG of interest, based on the most recent volume of the IPCC Assessment Report (currently the Sixth Assessment Report)27.
Miscellaneous GHG emissions are those that cannot be categorized by the GHG SSR categories provided in Table 1. The Project Proponent is responsible for identifying all sources of emissions directly or indirectly related to project activities and must report any outside of the SSR categories as miscellaneous emissions.
Emissions associated with a project's impact on activities that fall outside of the system boundary of a project must also be considered. This is covered under Leakage in Section 7.4.4.4.
Exclusions of Emissions from System Boundary
The following are excluded from system boundaries:
Ancillary Activities
Ancillary activities (such as supplementary research and development activities and corporate administrative activities) that are associated with a project but are not directly or indirectly related to the issuance of Credits can be excluded from the system boundary.
Secondary Impacts on GHG Emissions
OAE may have additional impacts on GHG emissions beyond the scope of this Protocol. For example, OAE applied to wastewater streams can reduce CO₂ in these wastewater streams and reduce outgassing of CO₂ to the atmosphere. This is not considered in this conservative GHG accounting framework.
Furthermore, there may be potential for additional CO₂ uptake from increased primary production and biological carbon export, or increased dimethylsulfide production due to increased pH.[^121] These potential secondary climate effects are uncertain at this time and are not included in the system boundary.
Considerations for Waste Input Emissions
Embodied emissions associated with system inputs considered as waste products can be excluded from the accounting of the GHG Statement system boundary of the CDR process if all of the below criteria are met:
- the waste product is fundamentally tied to, or the result of, a separate process.
- the separate process was already operating and was likely to continue operating in absence of the CDR process.
- the amount of the waste product used by the carbon dioxide removal process was not already being utilized as a valuable by-product or co-product by another party for non-CDR uses.
- counterfactual emissions from not using the waste product are properly taken into account.
- the separate process has a pathway toward compliance with net-zero emissions.
An example to illustrate this would be mine tailings generated by an operational, profitable mine. If the tailings would likely be generated without OAE in a baseline scenario and the rest of the criteria above are met, they can be used in the GHG accounting without an emissions burden.
The Project Proponent must provide documentation that the above criteria are met in order to omit such emissions from the GHG Statement. In the case that a relevant separate process would not continue operating or would not begin operating without revenue from waste product valorization, emissions should be allocated to the waste product used in the system boundary. In the case that a waste product from a separate process was already being used as a by-product to serve some other process, emissions generated from the displacement of the supply of the by-product must be considered as part of the Leakage assessment.
Considerations for Project Activities Integrated into Separate Practices
The project may be reliant processes occuring separately from the CDR activity, for example, direct addition of compounds to wastewater or other industrial outfalls that discharge into the ocean. Activities that were already occurring and would continue to occur without the OAE project may be omitted from the system boundary, provided that evidence that the activity was already occurring and would have continued to occur in the absence of the OAE project can be provided.
Any impacts on the separate process that would require changes to the existing separate facility, such as additional infrastructure requirements associated with heavier loads for incorporating OAE processes, shall be considered within the system boundary.
The separate facility must not consider the OAE process within their GHG accounting to avoid double counting of removals.
Baseline
The baseline scenario for OAE projects considers the CO2 that would have been removed from the atmosphere and stored in the ocean over the same domain in the absence of the OAE project. The counterfactual for OAE is therefore the natural background ocean uptake and outgassing of CO₂ over the same domain, which is accounted for as part of the sequestration calculation of the when modeling the net air-sea CO₂ uptake (see Section 7.4.1). In some cases, OAE may affect natural alkalinity fluxes from sediments;28 this is discussed further in Section 7.4.2.
Net CDR Calculation
Net CO₂e removal for OAE for each Reporting Period, RP, must be calculated so as to give high confidence that the estimated net CO₂e was removed.
The net CO₂e removal equation is:
Equation 1
Where
-
represents the total net CO2e removal for Reporting Period RP, in tonnes of CO2e.
-
the total additional CO2 removed from the atmosphere and permanently stored for a given RP, presented in tonnes CO2e. This term has a because it represents either an increase of ocean uptake of atmospheric CO2 or a reduction of natural CO2 outgassing, compared to the baseline scenario described in Section 7.3. Both instances result in increased dissolved inorganic carbon (DIC) stored in the ocean.
-
represents the total counterfactual CO2 removed from the atmosphere and permanently stored for a given RP, in tonnes of CO2e. Note, for OAE, the ocean baseline air-sea CO₂ fluxes are already accounted for in . This term is expected to be 0 in most cases. See Section 7.4.3).
-
represents the total GHG emissions associated with the project including leakage, over a given RP, in tonnes of CO₂e.
Calculation of CO2eStored, RP
Type: Ocean Storage
Gross CO2 removal via OAE occurs at a wide range of spatial and temporal scales. The quantification framework for the gross CO2 removal requires explicit characterization of four spatio-temporal regimes depicted in Figure 2. At the smallest scales, alkalinity is released into the ocean at the dosing location, causing a decrease in the seawater pCO2. Over seconds to hours, in the mixing zone, the plume mixes and moves as its initial momentum is dissipated. Over hours to years, the pCO2-depleted water within the surface mixed layer, which may have spread over several hundred kilometers, facilitates additional oceanic carbon uptake from the atmosphere via air-sea gas exchange. Air-sea gas exchange may span the coastal and open ocean domain. In the coastal domain, the pCO2-depleted water moves and mixes due to nearshore processes such as tides, coastal currents, and waves, while in the open ocean domain, the altered water is primarily transported horizontally by regional to basin-scale currents and vertically by upwelling and/or downwelling.
Figure 2 Schematic of the four spatio-temporal regimes that need to be characterized for the calculation of the gross CO₂ removal. Shown here, alkalinity discharged at depth generates a buoyant plume which initially rises and mixes in the mixing zone. Seawater CO2 depletion following alkalinity addition generates a pCO2-deficient plume which is transported by various processes across a range of scales in the coastal and open ocean domains. Air-sea gas equilibration in the coastal and open ocean domains facilitate additional CO₂ uptake or reduces natural ocean outgassing, leading to a net reduction of atmopsheric CO2. The spatial scales encompassed by each domain will vary depending on the site and intended activity.
represents the gross amount of CO₂ removed and durably stored as Dissolved Inorganic Carbon (DIC) from an OAE project as a result of air-sea gas exchange over a Reporting Period. increases with time from immediately after the Project Activity until full air-sea equilibration has occurred, so that at some time since the start of the Reporing Period, can be calculated as:
Equation 2
where:
- is the amount of Dissolved Inorganic Carbon in the ocean for Reporting Period RP, in tonnes CO₂e.
- is the amount of Dissolved Inorganic Carbon in the ocean in the absence of the OAE project for Reporting Period RP, in tonnes CO₂e.
This Protocol requires that Credits are only issued after removal from the atmosphere. It is up to the Project Proponent if they want Credits issued incrementally over time, or just once after full or near-complete air-sea gas exchange has occurred. In the case of incremental Credit issuance, any previously issued removals must be subtracted from Equation 2 to ensure no double counting.
This Protocol requires to be determined in three steps, corresponding to the different spatio-temporal regimes. These steps are summarized below and detailed in the subsequent sections:
- Step 1: Determination of alkalinity dosing rate is required via continuous measurement at the outflow.
- Step 2: In the mixing zone and coastal domain, the alkalinity release needs to be upscaled to a forcing function that can be used in the air-sea CO2 uptake model. A number of options are available to complete this upscaling step.
- Step 3: Ocean modeling in the coastal and/or open-ocean domain is used to determine the pCO₂ depletion resulting from alkalinity addition, and the subsequent air-sea equilibration in order to quantify .
See Appendix 4: Supplementary Figures for a graphical summary of these steps.
Step 1: Effluent Measurements
Relevant Regime: alkalinity dosing location
The effluent measurements are taken from the outflow pipe prior to release to the ocean. Measurements must be described in the PDD, and include details about sampling methods, sampling frequency, instrument calibration, data reporting and quality assurance/quality control. Analysis and reporting of monitoring data and measurement uncertainties should occur for every Reporting Period (see Section 7.1 for definition of a Reporting Period).
Electrochemical OAE approaches
For electrochemical OAE approaches, alkalinity dosing rate (e.g. µmol/hour), the total time-duration of discharge and the timeseries of volumetric flow rate must be continuously measured before being released into the ocean. The uncertainty in the amount of Total Alkalinity over a Reporting Period must be reported.
Mineral OAE approaches
The total quantity of alkalinity determined by dry feed material weight must be measured prior to discharge. The total time-duration of discharge, timeseries of mass flow rate and timeseries of volumetric flow rate must be continuously measured before being released into the ocean to determine and calibrate the upper bound on the alkalinity dosing rate. The upper bound is only realized if full dissolution occurs within the mixed layer, but the alkalinity addition based on particle dissolution and sinking must be further quantified in the coastal dynamics domain (see Step 2 below and Appendix 3 for more details). In the outflow pipe, the fraction of solid and dissolved alkalinity must be measured or estimated. Whenever possible, Project Proponents should validate their initial particle dissolution kinetics via direct sampling from the effluent pipe (e.g., collecting a grab sample from the effluent pipe, followed by immediate filtration and analysis of the filter and the filtrate for relevant cation content). The uncertainty in the amount of feedstock released to the ocean over a Reporting Period must be disclosed.
Step 2: Alkalinity Upscaling
Relevant Regime: mixing zone and coastal domain
A coastal dynamics study is needed to characterize transport and mixing of the alkaline plume by ambient currents and turbulence. This enables upscaling of the initial alkalinity dosing, which may occur over a small region of space, to a time-variable alkalinity forcing function applied to the ocean model used to quantify air-sea CO₂ uptake. In the ocean model, alkalinity addition should be applied as a 3-D interior forcing. Typically, to maximize the atmospheric CO2 drawdown effect, alkalinity should be added at or close to the surface ocean, but this may not always be the case. Thus, the vertical distribution of the alkalinity is important to carefully characterize for the forcing function. Laterally, the shape of the alkalinity forcing can be represented as a Gaussian or similar parametric form. The results of the coastal dynamics study should be the time-variable 3D alkalinity forcing function to be applied to the model used for quantifying CO2 uptake, along with its uncertainty.
A few different options for determining the time-variable alkalinity forcing function are outlined below. The choice of an appropriate approach depends on the specifics of the project site and OAE project. For mineral OAE, the feedstock sinking and dissolution impacts the amount of TA added, the timing of when TA is elevated, and the vertical and lateral distribution of TA addition. The maximum possible dissolved alkalinity addition is achieved if full mineral dissolution occurs in the water column, but the dissolved alkalinity addition may be reduced if feedstock particles sink out of the mixed layer before dissolving or accumulate on the sea bed and interact with natural alkalinity fluxes. Therefore, unless the feedstock is "fast dissolving," the dissolution and sinking of the feedstock in the ocean needs to be robustly demonstrated through coastal modeling and/or measurements.See Section 9: Pre-deployment requirements for more details on feedstock characterization.
Ways to determine the time-variable alkalinity forcing function include:
- Using a validated coastal model to simulate the immediate alkalinity dispersal and/or particle dissolution of feedstock at the alkalinity dosing location. This is the preferred option for mineral OAE, and must be used for feedstocks that are not fast dissolving. See Appendix 3 for more details on coastal model requirements.
- Note that for mineral OAE, the coastal model should include explicit representation of particle transport, settling and dissolution, unless rapid particle dissolution can be demonstrated and justified. Particles must be representative of realistic particle size distribution. Any feedstock particles that are advected outside the domain of the coastal model before dissolving or sinking is considered a loss of alkalinity, unless particle sinking and dissolution are also explicitly simulated in the model used for air-sea gas exchange.
- Conducting seasonal tracer studies at the deployment site and measuring the depth profile of the tracer in multiple locations in the coastal domain. This option can only be used with electrochemical OAE or fast dissolving feedstocks. See Appendix 2 for guidance on tracer studies.
- Demonstrating through a sensitivity study that the ocean model used to quantify air-sea CO₂ uptake is not sensitive to different alkalinity vertical distributions and temporal variability of the profile, and/or use the input profile that leads to a conservative amount of CO₂ removed. This option can only be used with electrochemical OAE or fast dissolving feedstocks.
Hybrid approaches that combine multiple options above, or alternative novel approaches are welcome provided they are well-described and justified, and will be assessed by Isometric on a case-by-case basis. For any of the upscaling approaches used, the uncertainty of the resulting alkalinity forcing function must be determined. For some projects, a DIC forcing function may also need to be obtained using a similar approach.
Project Proponents must consider and disclose the following in the PDD when determining the time-variable alkalinity forcing function:
- timeseries of alkalinity dosing rate and the total amount of dissolved alkalinity added over the Reporting Period, based on measurements (see Step 1: Effluent measurements above)
- results of mixing zone model (if using a validated coastal model)
- the density of the effluent relative to the density profile of the receiving waters
- the depth at which the effluent is discharged
- environmental conditions (e.g. currents, waves, winds)
- processes that could reduce the alkalinity added (see Alkalinity Losses for more details)
Step 3: Air-Sea CO2 Uptake
Relevant Regime: coastal domain and open-ocean domain
Once the alkalinity forcing function for the model used to quantify air-sea CO2 uptake is obtained, can be calculated according to the Air-Sea CO2 Uptake Module.
Note that in the Air-Sea CO2 Uptake Module.
Air-Sea Gas Exchange Module
In addition to satisfying all the module requirements, two additional sense checks must be reported in the PDD:
- Moles carbon removed through air-sea gas exchange should be less than the moles alkalinity added, and the CDR efficiency defined by the molar ratio (mol carbon removed)/(mol alkalinity added) should agree with regional data if available29.
- The increase in TA represented in the model is less than or equal to the amount of alkalinity added by the project, as measured in the effluent described in Section 7.4.1.1.
The air-sea CO2 equilibration can be quantified over the coastal domain, the open-ocean domain, or both. However, it is not required for air-sea gas exchange to be quantified over the initial transport and mixing of the alkaline plume in the coastal domain. This represents a more conservative approach to quantifying CO₂ uptake as the initial air-sea exchange is expected to be large due to the enhanced pCO₂ deficit before full dilution, and there are increased uncertainties regarding air-sea flux parameterizations in coastal areas on short timescales.30 If quantification of Removals in the coastal domain is desired, then the coastal domain model must meet the requirements of the Air-sea CO₂ Uptake Module. In addition, appropriate care must be taken to ensure connectivity and no double counting of Removals between the coastal and open-ocean domains. This could be accomplished for example with multiscale nested models, or appropriate upscaling of the coastal CO₂ uptake as an additional DIC forcing in the open-ocean model. These approaches must be described in the PDD and will be assessed on a case-by-case basis.
Alkalinity Losses
Relevant Regime: alkalinity dosing location and coastal domain
There are some known processes that could reduce the TA added and subsequently reduce CO₂eStored, RP. These are referred to as “losses,” and they must be estimated and accounted for in the removal quantification such that the appropriate quantity of TA is represented in the models encompassing air-sea gas exchange.
Upon alkalinity discharge in the ocean, the following processes can cause losses of TA that may reduce the efficiency of OAE:
- secondary precipitation
- biotic calcification
- changes in counterfactual alkalinity release from interactions with sediments
Understanding these and potential other loss terms is an active area of scientific research, and the list of known losses in this protocol and quantification approach will be updated as research evolves. In the PDD, Project Proponents must describe the risk of these losses, as well as a strategy for quantifying them or a justification of why the losses are negligible. Due to the difficulty and uncertainty in quantifying the impact of these processes at this time, acceptable treatment of loss terms in this Protocol include:
- avoiding the likelihood of these losses by identifying avoidance strategies around conditions which lead to non-negligible loss terms, with corresponding monitoring to demonstrate adherance to those guardrails
- estimating a conservative upper limit of alkalinity loss based on scientific literature, first principles calculations, and/or experimentation
- process-based modeling studies
- direct measurements
- alternative approaches that are sufficiently justified
Data, measurements and evidence used in the quantification of losses must be publicly disclosed. Specific example recommendations for each loss term are discussed below.
Secondary Precipitation
Secondary precipitation of calcium carbonate in seawater following alkalinity enhancement would remove alkalinity and could cause CO₂ outgassing. In the open ocean, abiotic calcium carbonate precipitation is rare because spontaneous nucleation is strongly inhibited in seawater31, 32, 33, and most carbonate production is thought to be biologically mediated34. There are very few areas of the ocean where spontaneous carbonate precipitation is observed (e.g. the Great Bahama Bank and the Persian Gulf35). Such locations typically have exceptionally high saturation states (i.e. > 19)36. In coastal areas, higher suspended particulates may increase nucleation. Early research suggests there is a relationship between increased alkalinity loss with higher TSS in the receiving water body37. Thus, the risk of secondary precipitation is most pronounced in the mixing zone and coastal domain, where the pH and TA perturbation from OAE is highest and TSS is elevated.
Limiting pH and the aragonite saturation state has been shown to be effective at avoiding this result, and laboratory research to characterize the critical thresholds that trigger precipitation under close-to-natural conditions are ongoing38, 39, 40, 41. Furthermore, precipitation dynamics occur on a timescale between minutes to hours38, 40, which suggests that dilution could be an effective risk mitigation strategy.
An example avoidance strategy is setting a pH threshold (e.g. pH < 9 in effluent pipe prior to discharge), with consideration of TA, TSS and dilution at the site, and continuous monitoring of pH, TA, and TSS to ensure that conditions for secondary precipitation are avoided. In some cases, secondary precipitation can be identified by an observed increase in turbidity. Monitoring of turbidity is recommended, however it may be difficult to isolate a signal from secondary precipitation over natural fluctuations.
Biotic Calcification
Increases in biotic calcification also remove alkalinity and can cause CO₂ outgassing. The carbonate chemistry conditions promoted by OAE could promote calcification due to the lowered H+/ elevated saturation state42, 43, 44, 22. Early stage research manipulating Total Alkalinity with the aim of simulating OAE has found no significant increase in biologically produced calcium carbonate at elevated alkalinity in the ocean45, 46 . However, the Black Sea, a naturally elevated alkalinity environment, harbors extensive blooms of the coccolithophores 47, 48, a major group of calcifying plankton. This is thought to be due to the favorable carbonate chemistry promoted by the elevated alkalinity regime22. This is still an area where more research is needed, particularly through mesocosm and field trials. The risk of biotic calcification may be project and location specific. Coastal areas with significant benthic calcification of CaCO3 sediments may be especially susceptible to this feedback.
A recommended avoidance strategy is setting thresholds on pH and TA (e.g. pH < 9, TA < 1000 μmol/kg in effluent pipe prior to discharge, which are lower perturbations than in previous studies showing no significant increase in biologically produced CaCO3)45, and monitoring for changes in ocean biota.
Interactions with Sediments
Early research suggests that OAE may reduce natural alkalinity fluxes from sediments49. This risk may be exacerbated by mineral OAE projects which result in alkalinity enrichment in sediments, and the potential impacts on the net removal calculation is highly uncertain at this time. More research in this area is needed and the Protocol will be updated with future advancements.
A recommended avoidance strategy for mineral OAE projects is to limit accumulation of alkalinity on the sea bed through careful selection of rapidly dissolving feedstock, dosing rate and project sites with full water column mixing and/or sufficient resuspension due to shear forces at the sea bed. Potential monitoring approaches may include sediment sampling, measuring particle settling and accumulation rates. Alternatively, acceptable evidence for quantification could include numerical modeling of particle transport in receiving waters, sediment sampling, sediment transport modeling, measuring benthic alkalinity fluxes, measuring changes in net calcification at the sea bed and sediment diagenesis modeling.
Calculation of CO2eCounterfactual, RP
Type: Counterfactual
For OAE, the ocean baseline air-sea CO₂ fluxes are already accounted for in . Furthermore, considerations for counterfactual energy use for energy-intensive projects are accounted for in Section 7.4.4.4. Thus, this term is 0 and is included for consistency with Isometric's Protocols.
Calculation of CO2eEmissions, RP
Type: Emissions
is the total GHG emissions associated with a Reporting Period . This can be calculated as:
Equation 3
Where
- represents the total GHG emissions for a Reporting Period, in tonnes of CO₂e.
- represents the GHG emissions associated with project establishment, represented for the Reporting Period, in tonnes of CO₂e, see Section 7.4.4.1.
- represents the total GHG emissions associated with operational processes for a Reporting Period, in tonnes of CO₂e, see Section 7.4.4.2.
- represents GHG emissions that occur after the Reporting Period and are allocated to a Reporting Period, in tonnes of CO₂e, see Section 7.4.4.3.
- represents GHG emissions associated with the project’s impact on activities that fall outside of the system boundary of a project, over a given Reporting Period, in tonnes of CO₂e, see Section 7.4.4.4.
The following sections set out specific quantification requirements for each variable.
Calculation of CO2eEstablishment, RP
GHG emissions associated with project establishment should include all historic emissions incurred as a result of project establishment, including but not limited to the SSRs set out in Table 1.
Project establishment emissions occur from the point of project inception up until the first Reporting Period. Establishment emissions may be accounted for in the following ways, with the allocation method selected and justified by the Project Proponent:
- as a one time deduction from the first removal
- allocated to removals as annual emissions over the anticipated project lifetime
- allocated per output of product (i.e., per ton CO₂ removed) based on estimated total production over project lifetime
The anticipated lifetime of the project should be based on reasonable justification and should be included in the Project Design Document (PDD) to be assessed as part of project validation.
Allocation of project establishment emissions to removals must be reviewed at each Crediting Period renewal and any adjustments made. If the Project Proponent is not able to comply with the allocation schedule described in the PDD e.g. due to changes in delivered volume or anticipated project lifetime, the Project Proponent should notify Isometric as early as possible in order to adjust the allocation schedule for future removals. If that is not possible, the Reversal process will be triggered in accordance with the Isometric Standard, to account for any remaining emissions.
Calculation of CO2eOperations, RP
GHG emissions associated with should include all emissions associated with operational activities, including but not limited to the SSRs set out in Table 1.
emissions occur over the Reporting Period for the deployment being credited and are applicable to the current deployment only. emissions must be attributed to the Reporting Period in which they occur. Allocation may be permitted in certain instances, on a case by case basis in agreement with Isometric.
Calculation of CO2eEnd-of-Life, RP
includes all emissions associated with activities that are anticipated to occur after the Reporting Period, but are directly or indirectly related to the Reporting Period. For example, this could include ongoing sampling activities for MRV for the specific deployment (directly related), or end-of-life emissions for the project facility (indirectly related to all deployments).
GHG emissions associated with may occur from the end of the Reporting Period onwards, and typically through to completion of project site deconstruction and any other end-of-life activities.
GHG emissions associated with activities that are directly related to each deployment must be quantified as part of that Reporting Period. GHG emissions associated with activities that are indirectly related to all deployments may be allocated in the same ways as set out in .
Given the uncertain nature of emissions, assumptions must be revisited at each Crediting Period and any neccesary adjustments made. Furthermore, if there are unexpected emissions associated with a Reporting Period, or the project as a whole, that occur after the project has ended, then the Reversal process will be triggered to compensate for any emissions not accounted for.
Calculation of CO2eLeakage, RP
includes emissions associated with a project's impact on activities that fall outside of the system boundary of a project. It includes increases in GHG emissions as a result of the project displacing emissions or causing a knock on effect that increases emissions elsewhere. As an example, creating a market for feedstocks may generate new revenue in the source sector that alters producer behavior in ways that result in additional GHG emissions.
It is the Project Proponent's responsibility to identify potential sources of leakage emissions, however, for an OAE project the following must be considered as a minimum:
- energy use impact on the grid if the project is deemed an intensive facility (this may be particularly important for electrochemical OAE; more detail on intensive facilities is provided in the Isometric Energy Use Accounting Module)
- feedstock replacement
- consumables replacement
emissions must be attributed to the Reporting Period in which they occur. Allocation may be permitted in certain instances, on a case by case basis in agreement with Isometric.
Energy Use Accounting
This section sets out specific requirements relating to quantification of energy use as part of the GHG Statement. Emissions associated with energy usage result from the consumption of electricity or fuel.
Examples of electricity usage may include, but are not limited to:
- operation of process equipment (i.e., pumps, mixers, blowers, flow control, measurement instruments)
- operation of electrolyzers for electrochemical OAE
- acid by-product neutralization for electrochemical OAE
- Facility electricity use
Examples of fuel consumption may include, but are not limited to:
- handling equipment, such as fork trucks or loaders
- fuel consumption of sampling vessels
The Energy Use Accounting Module provides guidance on how energy-related emissions must be calculated in a CDR project so that they can be subtracted in the net CO₂e removal calculation. It sets out the calculation approach to be followed for intensive facilities and non-intensive facilities and acceptable emissions factors.
In alignment with the Energy Use Accounting Module, the consequential impact of electricity usage on the system it is procured from must be included in the CO2eLeakage, RP calculations for intensive projects, as determined in the Energy Use Accounting Module.
Refer to Energy Use Accounting Module for the calculation guidelines.
Transportation Emissions Accounting
This section sets out specific requirements relating to quantification of transportation emissions as part of the GHG Statement.
Emissions associated with transportation includes transportation of products and equipment as part of a Reporting Period’s activities. Examples may include, but are not limited to:
- transportation of feedstock to plant for mineral OAE
- in the case of electrochemical OAE, transportation of electrolyzer or electrodialysis equipment to plant and transportation of acid for neutralization and disposal
- transportation and shipping related to collection and analysis of samples for environmental monitoring
The Transportation Emissions Accounting Module provides guidance on how transportation-related emissions must be calculated in a CDR project so that they can be subtracted in the net CO₂e removal calculation. It sets out the calculation approach to be followed and acceptable emissions factors.
Refer to Transportation Emissions Accounting Module for the calculation guidelines.
Embodied Emissions Accounting
This section sets out specific requirements relating to quantification of embodied emissions as part of the GHG Statement. Embodied emissions are those related to energy use or other emissions during the manufacture of equipment and materials used in a process.
Examples of project-specific materials and equipment that must be considered as part of the embodied emission calculation include but are not limited to:
- feedstock and associated equipment produced, constructed and utilized explicitly for the CDR project
- electrolyzer or electrodialysis equipment and associated production, processing and transportation equipment for electrochemical OAE
- process equipment (i.e., pumps, mixers, blowers, flow control, measurement instruments)
- environmental monitoring equipment and consumable materials such as batteries, sensors, buoys, instruments and cleaning supplies
- raw materials and equipment used in the fabrication, assembly and construction of plant (if new construction)
- equipment related to acid neutralization and disposal for electrochemical OAE
The Embodied Emissions Accounting Module sets out the calculation approach to be followed including allocation of embodied emissions, life cycle stages to be considered, data sources and emission factors.
Refer to Embodied Emissions Accounting Module for the calculation guidelines.
CO2 Storage
Durability and Reversal Risks
The long term storage reservoir of the CO₂ removed through OAE is Dissolved Inorganic Carbon (DIC) in the ocean. The durability and reversal risks of this storage reservoir are discussed in the following Module.
Ocean DIC Storage Module
Buffer Pools
Based on the present understanding, projects applicable to this Protocol are categorized as having a Very Low Risk Level of Reversal according to the Isometric Standard Risk Assessment Questionnaire. This is because reversals in the global ocean Dissolved Inorganic Carbon (DIC) reservoir will not be directly observable with measurements and attributable to a particular project. A 2% buffer pool is set aside on the Isometric Registry as a precaution against unknowns. The reversal risk and the stability of the ocean DIC reservoir will be reassessed when new scientific research and understanding arises.
Reversals will be accounted for by the Isometric Registry as detailed in Section 5.5 of the Isometric Standard.
Pre-Deployment Requirements
All pre-deployment requirements must be described in the PDD, as outlined in Section 5. The requirements are as follows:
- Project Proponents must provide a site description including the dominant circulation and modes of variability, as well as the frequency of various environmental conditions. At minimum, information must be provided on seasonal patterns, predominant currents in relation to tidal ranges, atmospheric forcing (winds and air temperature), periods of maximum stratification, periods of upwelling or downwelling and periods when receiving water quality conditions may be more critical for ecological health. For some sites, it may also be necessary to include discussion on riverine inputs, groundwater inputs, waves, sediment transport and ice presence.
- Project Proponents must develop a conceptual model of plume transport and dispersion, and produce a mixing zone model (which is usually a standard requirement in ocean discharge permits, see Appendix 3). The mixing zone model will estimate initial alkalinity dispersal and inform the spatial extent of monitoring efforts. Sensitivity analysis is required to demonstrate adherence to water quality limits at the boundary of the mixing zone under varying environmental conditions.
- Project Proponents must select alkalinity dosing rates that result in alkalinity release that adhere to safety thresholds and minimize water contamination and accumulation on the sea bed (if applicable). It is recommended that safe alkalinity dosing rates are determined through modeling. Alkalinity dosing schedule should gradually ramp up to the intended dosing rate for continuous discharge.
Additional requirements for mineral OAE:
- Project Proponents must characterize aspects of feedstock in accordance with the Isometric Alkaline Feedstock Characterization Module. These include major and trace elemental abundance, mineralogy, particle size distribution, and surface area. Furthermore, feedstock dissolution rate must be characterized, using feedstock specific dissolution rate constants, and initial feedstock particle size and surface area as inputs. Feedstock dissolution kinetic parameters may be drawn from peer-reviewed scientific literature, publicly available reputable scientific sources, and/or empirical data collected by the Project Proponent. "Fast dissolving" feedstocks are defined as those in which dissolution happens within minutes in the water column and before particles settle on the seabed. Evidence of fast dissolving feedstocks must be disclosed in the PDD, for example as demonstrated through dissolution experiments and/or models of particle sinking speeds.
Additional requirements for electrochemical OAE:
- Project Proponents must provide detailed information on the neutralization and disposal route for acid byproduct (e.g. HCl). Spillage of acid effluent byproduct would exacerbate local ocean acidification, and counteract carbon dioxide removal achieved by the OAE project. Such spillages must be disclosed and applied against the net CO2e removal as required in Section 7.2.
- Project Proponents must identify and provide detailed information on the storage and disposal of hazardous by-products (e.g. chlorine gas, hydrogen gas).
Monitoring Requirements
A monitoring plan must be established prior to project activities and described in the PDD. The aims of the monitoring plan are to demonstrate permit compliance, monitor environmental conditions, and establish processes for adaptive management to ensure that projects stop if negative impacts are identified.
Thresholds on parameters for monitoring are used to determine safe limits for discharge and identify negative environmental impact. Two types of thresholds are used:
- Safety thresholds are imposed on the effluent characteristics and controlled prior to discharge.
- Action thresholds are measured at the edge of the mixing zone. Parameters measured are indicators of water quality and/or unintended environmental changes. Action thresholds must be determined based on natural environmental variability or as required in relevant regulatory jurisdiction, whichever is more restrictive (see Section 10.5: Determination of Action Thresholds).
The monitoring plan must include details about monitoring duration, frequencies, location, sample collection methods, analytical methods, thresholds (if applicable), data reporting and quality assurance/quality control. Analysis and reporting of monitoring data and measurement uncertainties should occur for every Reporting Period (see Section 7.1 for definition of a Reporting Period). Monitoring guidance and requirements will be updated in alignment with advances in sensor technology which enhance the capacity for measurement and monitoring.
Monitoring frequency and duration
Monitoring must span pre-deployment, throughout dosing and post-dosing. For pre-deployment environmental monitoring, Project Proponents must provide a baseline characterization of monitored water chemistry and ecological parameters at the site, which should be sufficiently long and well-resolved to characterize background ocean variability.
The duration of pre-deployment monitoring should consider:
- the timescales of the risks identified in the environmental risk assessment (Section 6)
- dosing period
- site-specific residence time
- timescales of natural variability and availability of historical data
Likewise, post-dosing environmental monitoring should consider:
- the timescales of the risks identified in the projects environmental risk assessment
- site-specific residence time
- dissolution time (if applicable)
The monitoring frequency should reflect what is necessary to provide sufficient information about the effluent and receiving waters. Some factors which may influence the frequency and intensity of the monitoring plan include:
- operational capacity of the project. The monitoring frequency may need to be increased at times where the discharge is nearing operational capacity.
- location of the discharge. The monitoring frequency may be more intensive depending on the sensitivity of receiving waters.
- dosing schedule. The monitoring frequency should differ depending on batched discharges vs. continuous discharge, and during dosing ramp-up or dosing rate changes vs. steady state operation.
- seasonality. For projects with seasonally varying action thresholds, more frequent monitoring during seasons with greater environmental risks may be required.
- nature of the discharge. Projects utilizing mineral or rock feedstocks characterized as having a greater risk of heavy metal and/or trace element release may require more frequent monitoring.
Monitoring locations
The environmental monitoring plan must cover the following general locations listed below. This Protocol does not prescribe exact monitoring locations. Project Proponents are responsible for determining appropriate monitoring locations. It is recommended that Project Proponents use models to plan and optimize sampling design50. A diagram of the monitoring locations, including the location in the water column, must be included in the monitoring plan submitted in the PDD (an example is shown in Figure 3).
Figure 3 Plan view showing example monitoring map, where T = temperature, S = salinity, DO = Dissolved Oxygen, TSS = Total Suspended Solids, and Chl-a = chlorophyll-a. Bold text indicates required measurements, otherwise measurements are recommended. See Table 2 for justification and more details of environmental monitoring measurements. *TA may be calculated from measurement of a third carbonate system variable e.g. pCO2, with routine bottle samples of TA to check TA calculations are consistent with measurement.
Minimum monitoring requirements
The following monitoring requirements are applicable to every OAE project credited under this protocol.
Effluent prior to discharge
Project Proponents must monitor effluent characteristics prior to ocean discharge through ongoing measurement of pH, TA, temperature and salinity of the effluent. Temperature and salinity are required for determining physical characteristics of the effluent, and pH and TA are monitored to demonstrate compliance with the dosing rate allowed under official permitting and described in the PDD. Measurements of pH and TA may also be used to inform and validate mineral dissolution rates, if applicable. Since frequent TA samples may be difficult to sustain in practice, and there are no ready-to-deploy TA sensors available at this time, TA may be calculated from measurements of two carbonate system variables (ie. pH and pCO2), with routine bottle samples of TA to check calculations of TA are consistent with measurement. Project Proponents are responsible for ensuring that the effluent monitoring location provides a representative and well-mixed characterization of the effluent.
It is also recommended that Project Proponents measure a third carbonate system variable (pCO2 or DIC) to assess the initial state of carbonate system disequilibrium at the point of discharge. When reporting calculated carbonate chemistry variables in the PDD, justification of state of equilibrium, equilibrium constants used in carbonate chemistry speciation software and number of carbonate chemistry parameters used for calculations must be disclosed.
Under this Protocol, a safety threshold of effluent pH < 9 is imposed, unless a different limit is allowed under official permitting. The safety threshold should be met in the effluent pipe, unless an alternate location is indicated based on permit allowances (such as at the end of the pipe, or after initial mixing). Regardless of where the safety threshold is applied, Project Proponents must calculate the corresponding in-pipe threshold, such that ongoing compliance can be monitored. Furthermore, projects which have pH > 9 in-pipe must quantify a conservative discount for losses due to secondary precipitation and provide sufficient evidence supporting the justification (see Section 7.4.2 on Alkalinity Losses).
Mixing Zone
The area where initial dilution takes place is often called the mixing zone (or "a reasonable mixing zone" or "zone of initial dilution"), typically on the scale of O(100m), depending on the scale of discharge. A mixing zone is a regulatory concept, which describes a spatial area surrounding the discharge infrastructure where water quality criteria can be exceeded. Permits which allow for a mixing zone require water quality criteria to be met at the edge of a mixing zone.
Detection of a measurable signal may be difficult beyond the mixing zone, especially for small-scale deployments. Increased sampling efforts may be necessary for accurate assessment within the mixing zone due to heterogeneous effects of turbulence. Beyond the mixing zone, receiving waters are expected to be well-mixed, which can provide more representative measurements of the impact of alkalinity addition. Thus, environmental monitoring should be focused on the edge of the mixing zone.
Project Proponents must monitor temperature, salinity, two carbonate chemistry parameters (pH, TA, DIC, pCO2), DO, and TSS at the edge of the mixing zone. Temperature and salinity are necessary for determining physical conditions, and should be collocated with other measured quantities. Two carbonate chemistry parameters (pH, TA, DIC, pCO2) must be monitored to characterize the carbonate system for the purpose of monitoring water quality, determining local carbonate saturation state and informing loss term estimates (see Section 7.4.2). An additional third carbonate system measurement is recommended to assess the local state of carbonate disequilibrium. DO and TSS are water quality indicators. Action thresholds are placed on pH, TSS and DO (see Section 10.5: Determination of Action Thresholds). Monitoring a third carbonate chemistry parameter to assess the local state of carbonate disequilibrium, Chl-a, turbidity and dissolved inorganic nutrients are also recommended.
Additional monitoring requirements
There are additional required or recommended monitoring procedures for different types of OAE projects.
Intake
For projects with intake pipes, Project Proponents must take actions to mitigate risk of adversely harming marine biota originally contained in the seawater, and assess the realized ecological impacts of impingement and entrainment in the intake pipe due to pumping, and treatment of seawater prior to and during electrochemical treatment. Such impacts can be determined though demographic or conditional mortality approaches23.
Biological and ecological monitoring in deployment area
Project Proponents are recommended to conduct periodic ecological surveys to monitor phytoplankton community abundance and composition, benthic community abundance and diversity and presence and potential interactions with species of special concern (IUCN listed, commercially exploited or keystone species). Functional diversity should be considered in addition to taxonomic diversity. Survey sites should include the immediate vicinity of the discharge pipe and specific benthic habitats within the affected area of the OAE project activities to be identified and determined on a site-by-site basis.
Action thresholds are not imposed on ecological indicators due to the difficulty of establishing ecological baselines and attributing ecological changes. Data collection remains imperative for establishing a foundation for future analysis and enabling the assessment of cumulative and chronic impacts of OAE. Ecological data must be made publicly available, and the location of where data is stored publicly must be included in the PDD.
Additional requirements for mineral OAE
Project Proponents must assess accumulation of feedstock on the seabed, which may require a combination of sediment measurements and coastal dynamics modeling.
When undertaking mineral OAE Project Proponents are required to monitor heavy metal and trace elements concentrations, both within the water column and sediments. The elemental composition of mineral feedstocks and sediments should be analyzed in line with Section 3.4.1 of the Alkaline Feedstock Characterization Module. The concentration of heavy metals and trace elements in water and sediments must not exceed the limits established by the local authority where the project is located. In the absence of local regulations, the Project Proponent must adhere to standards set by the Isometric Standard and United States Environmental Protection Agency (US EPA). It is the responsibility of the Project Proponent to report adherence to local, regional and national regulatory standards within the PDD submitted to the projects VVB.
If heavy metal contamination is already present in the sediments before starting the project (as identified in the baseline scenario), the project may still be considered for this Protocol. This is contingent on the Project Proponent providing evidence of existing contamination via detailed elemental and geochemical characterization.
As projects scale beyond pilot projects and get closer to approaching operational capacity, Project Proponents are recommended to monitor trace metal concentration in the tissue of representative benthic organisms.
Project Proponents may also be required to conduct sediment sampling to validate estimates for losses due to secondary precipitation and counterfactual alkalinity fluxes through analysis for changes in CaCO3 content, brucite precipitation, and natural alkalinity fluxes (see Section 7.4.2).
Table 2 below summarizes the required and recommended monitoring parameters. Use of calibrated in situ sensors for continuous monitoring with discrete water samples for validation is recommended (see Appendix 2). Analytical methods for discrete bottle samples must follow the Guide to Best Practices for Ocean CO₂ Measurement51 for carbonate chemistry parameters and Sampling and Sample-handling Protocols for GEOTRACES Cruises52 for trace metals (for more approved analytical methods, see Appendix 1). Guidance for measurements and sampling strategy will be updated as innovations in measurement develop.
Table 2. Summary of required and recommended measurements for monitoring.
| Location | Parameter | Required | Reason for Measurement | Methods | Frequency |
|---|---|---|---|---|---|
| Effluent | pH | Required | Required for demonstrating compliance with the pH threshold described in the PDD and quantification of alkalinity losses via secondary precipitation | pH sensor or discrete bottle samples | Ongoing throughout deployment |
| TA | Required | Required for demonstrating compliance with the dosing rate described in the PDD | Discrete bottle samples May also be calculated from measurement of a third carbonate system variable e.g. pCO₂, with routine bottle samples of TA to ground truth whether calculated TA is consistent with measurement | ||
| Temperature | Required | Required for determining physical conditions and making calculations to fully constrain the seawater carbonate system | Sensor | ||
| Salinity | Required | Required for determining physical conditions and making calculations to fully constrain the seawater carbonate system | Sensor | ||
| Alkalinity dosing rate | Required | Required for determining the total alkalinity introduced as a result of the project activity, needed as an input to the mixing zone and coastal models for alkalinity upscaling | Sensor or calibrated based on dry feed weight of feedstock and flow rate | ||
| Flow rate | Required | Required for determining physical conditions of discharge and ensuring accurate representation of discharge in mixing zone model for alkalinity upscaling | Flow meter | ||
| Fraction of dissolved alkalinity | Required for mineral OAE | Required for determining the fraction of solid and dissolved alkalinity to be input into the coastal model | Grab sample and subsequent filtering and analysis | ||
| Edge of mixing zone | Temperature | Required | Required for determining physical conditions and making calculations to fully constrain the seawater carbonate system | Sensor | (a) at high frequency when ramp-up is occurring and shortly after any dosing rate changes are made (b) with low frequency when the dosing rate is occurring at a steady state |
| Salinity | Required | Required for determining physical conditions and making calculations to fully constrain the seawater carbonate system | Sensor | ||
| Any two carbonate system paramters | Required | Required to constrain the seawater carbonate system, monitor water quality and local carbonate saturation state | Sensor (for pH or pCO₂) or discrete bottle samples | ||
| Third carbonate system paramters | Recommended | Recommended to assess the local state of carbonate disequilibrium | Sensor (for pH or pCO₂) or discrete bottle samples | ||
| Dissolved Oxygen | Required | Required as indicator of general ecosystem health | Sensor | ||
| Total Suspended Solids | Required | Required for monitoring water quality and quantification of alkalinity losses due to secondary precipitation. Risk of elevated total suspended solids is higher with mineral OAE projects | Discrete bottle samples and filtering directly onto pre-weighed filter and subsequent measurement of mass change through drying (for example, in an oven) | ||
| Turbidity | Recommended | Recommended as part of ecosystem monitoring because elevated turbidity can impact photosynthesis and benthic ecosystem health, and be an indicator of secondary precipitation. Risk of elevated turbidity is higher with mineral OAE projects. | Sensor or discrete water sample | ||
| Chlorophyll-a | Recommended | Recommended as an indicator of general ecosystem health (phytoplankton primary productivity) | Sensor or discrete water sample | ||
| Dissolved inorganic nutrients | Recommended | Recommended as an indicator of general ecosystem health (available nutrients for primary productivity) and nutrient limitation impacts from secondary precipitation. | Recommended as an indicator of general ecosystem health (available nutrients for primary productivity) and nutrient limitation impacts from secondary precipitation. In situ sensor or discrete water sample via mooring or routine boat sampling | ||
| Deployment area | Plankton community | Recommended | Recommended periodically for monitoring of ecosystem health, documentation of shifting baseline ecology and contributions to primary research | Plankton tow or other methods | At agreed upon intervals, before, during and after deployment |
| Benthic community | Recommended | Recommended periodically for monitoring of ecosystem health, documentation of shifting baseline ecology and contributions to primary research Recommended for water and tissue samples in keystone biological species to track potential trace and heavy metal accumulation | Benthic survey or other methods | ||
| Trace metal concentration | Recommended | Recommended for water and tissue samples in keystone biological species to track potential trace and heavy metal accumulation | Discrete bottle and tissue sampling | ||
| Sediments in mixing zone or in areas of accumulation | Trace metal concentration and sediment composition | Required for mineral OAE with feedstock and dosing rates that measurably increase sediment concentrations | Required for sediments to track potential trace and heavy metal accumulation Recommended to validate estimates for losses due to secondary precipitation and counterfactual alkalinity fluxes through analysis for changes in CaCO3 content, brucite precipitation, and natural alkalinity fluxes | Sediment sampling |
Determination of Action Thresholds
Action thresholds can be absolute or relative, and can be determined by regulatory limits, relative to natural variability based on historical data or relative to a control site. For example, the action threshold on pH could be pH < 9 or ±0.2 relative to natural variability or to a control site, whichever is more conservative. Action thresholds may vary seasonally, and should be consistent with monitoring requirements under official permitting.
Control site guidance
Establishing a control site can help isolate the impacts of ocean alkalinity enhancement from baseline variability. However, finding a control site is challenging due to various factors. Firstly, an ideal control site will have a clear separation between perturbation and control, where the only difference between the two locations is the alkalinity addition. Spatially, this means that the correlation scale between relevant parameters should exceed the separation distance (distance between pertubed site and control site), while simultaneously, perturbation mixing zones must be smaller than the site separation.
However, environmental noise introduces variability, muddling the clean separation of perturbation and control. Furthermore, balancing the size of perturbations with instrument detection limits is crucial; large perturbations risk contaminating the control site, while smaller ones may be challenging to detect amidst background noise. These challenges underscore the difficulty in validating a control site. Thus, for this Protocol, deploying instruments or collecting samples at a control site is determined on a site by site basis as outlined in the PDD and is not universally required.
Threshold Violations
Violations are determined based on the threshold type, and specificities of the site, permit and intended activities. For example, exceedance of safety thresholds may be determined by daily mean or max values and exceedance of action thresholds in the mixing zone may be determined by weekly and/or monthly mean or max values. All violations need to be reported, and gaps in monitoring data must be justified.
Enforcement actions
Credits cannot be issued for time periods without sufficient in-pipe effluent measurements. The handling of data gaps must be reported in the PDD. Removal activity from discharges that occur during time periods of safety threshold violations will not be eligible for crediting. Action threshold violations must trigger adaptive management plans. Failure to adequately address environmental risks or remediate any harm will lead to a project being subject to Credit cessation.
Acknowledgements
Isometric would like to thank the following contributors to this Protocol and relevant Modules: Sara Cernadas-Martin, Lydia Keppler
Isometric would like to thank the following reviewers of this Protocol and relevant Modules: Lennart Bach, Débora Iglesias-Rodriguez, Adam Subhas, Katja Fennel, Matt Long, Alicia Karspeck, David Ho, Ruby Yee
Definitions and Acronyms
- Carbon Dioxide Equivalent Emissions (CO₂e)The amount of CO₂ emissions that would cause the same integrated radiative forcing or temperature change, over a given time horizon, as an emitted amount of GHG or a mixture of GHGs. One common metric of CO₂e is the 100-year Global Warming Potential.
- Carbon Dioxide Removal (CDR)Activities that remove carbon dioxide (CO₂) from the atmosphere and store it in products or geological, terrestrial, and oceanic Reservoirs. CDR includes the enhancement of biological or geochemical sinks and direct air capture (DAC) and storage, but excludes natural CO₂ uptake not directly caused by human intervention.
- CounterfactualAn assessment of what would have happened in the absence of a particular intervention – i.e., assuming the Baseline scenario.
- CreditA publicly visible uniquely identifiable Credit Certificate Issued by a Registry that gives the owner of the Credit the right to account for one net metric tonne of Verified CO₂e Removal or Reduction. In the case of this Standard, the net tonne of CO₂e Removal or Reduction comes from a Project Validated against a Certified Protocol.
- Crediting PeriodThe period of time over which a Project Design Document is valid, and over which Removals or Reductions may be Verified, resulting in Issued Credits.
- GHG StatementA document submitted alongside Claimed Removals and/or Reductions that details the calculations associated with a Removal or Reduction, including the Project's emissions, Removals, Reductions and Leakages, presented together in net metric tonnes of CO₂e per Removal or Reduction.
- MaterialityAn acceptable difference between reported Removals/emissions or Reductions/emissions and what an auditor determines is the actual Removal/emissions or Reduction/emissions.
- Mixing ZoneA regulatory concept describing the spatial area surrounding the discharge infrastructure where water quality criteria can be exceeded.
- Monitoring, Reporting, and Verification (MRV)The multi-step process to monitor the Removals or Reductions and impacts of a Project, report the findings to an accredited third party, and have this third party Verify the report so that the results can be Certified.
- Project Design Document (PDD)The document that clearly outlines how a Project will generate rigorously quantifiable Additional high-quality Removals or Reductions.
- Total AlkalinityDefined as an excess of proton acceptors over proton donors, which functionally describes the ability of a solution to neutralize acids to the CO₂ equivalence point.
- Validation and Verification Bodies (VVBs)Third-party auditing organizations that are experts in their sector and used to determine if a project conforms to the rules, regulations, and standards set out by a governing body. A VVB must be approved by Isometric prior to conducting validation and verification.
Alkalinity dosing location
The point source at which alkalinity is discharged into the surface ocean.
Counterfactual
A quantification of what would have happened in the absence of a particular intervention, i.e. assuming the baseline conditions.
Deployment area
The area over which and biological indicators should be monitored for changes due to chronic exposure to alkalinity enhancement, determined on a project-specific basis in the PDD. This is likely to be smaller than the coastal modeling domain but larger than the mixing zone.
DIC
Dissolved inorganic carbon
Dosing Period
The period of time over which alkalinity or feedstock is discharged into the ocean.
EPA
Environmental Protection Agency
GHG
Greenhouse gas
GWP
Global Warming Potential: Calculations should use the 100-yr GWP for the GHG of interest, based on the most recent volume of the IPCC Assessment Report, currently the Sixth Assessment Report4. Current 100-yr GWPs are: CO2 = 1; CH4= 27.9; N2O = 273
ISO
International Organization for Standardization
Mixing Zone
A regulatory concept describing the spatial area surrounding the discharge infrastructure where water quality criteria can be exceeded.
MRV
Monitoring, Reporting and Verification
PDD
Project design document
Reporting Period
The Reporting Period (RP) for OAE represents an interval of time over which removals are calculated and reported for verification. See Section 7.1 for full details.
Surface ocean
The ocean mixed layer, whose depth can vary depending on time and location.
Total Alkalinity
Defined as an excess of proton acceptors over proton donors, which functionally describes the ability of a solution to neutralize acids to the CO₂ equivalence point.
VVB
Validation and verification body
Appendix 1: Analytical Methods
This Appendix outlines recommended analytical techniques and measurements for the required measurements outlined in this Protocol.
| Parameter | Approved Method |
|---|---|
| Carbonate Chemistry parameters (pH, DIC, TA) | Guide to Best Practices for Ocean CO2 Measurements |
| Nutrients | Methods of Seawater Analysis |
| Salinity | TEOS-10 |
| Dissolved Oxygen | Methods of Seawater Analysis |
| Chl-a | Welschmeyer 1994 |
| TSS | Methods of Seawater Analysis |
| Trace metal | GEOTRACES cookbook |
Approved methods from the Clean Water Act, EPA:
Appendix 2: Guidance for High Quality Observational Data Collection
Introduction
While quantification of Carbon Dioxide Removal (CDR) associated with Ocean Alkalinity Enhancement (OAE) relies heavily on ocean models, field measurements play an important role in:
- ensuring sufficient and up to date baseline marine data
- providing data for calibration and validation of ocean models
- monitoring environmental health during and after project activity
Broadly, field measurements may include moored in situ sensors, ship-based transecting and profiling, discrete bottle sampling, field surveys, aerial imaging and remote sensing. There is significant variability in the specific instruments and field methods that may be used to conduct collect data.
Project Proponents must provide thorough documentation on planned and completed field campaigns, including details on the campaign design (spatial and temporal coverage, sampling density, data collection techniques, instrument resolution), metadata, data processing, analytical and statistical techniques, instrument calibration and data quality control. In the sections that follow, we highlight some recommended references and best practices to ensure high quality data generation from field measurements.
To facilitate accessibility, transparency and interoperability of research relevant data, data collected from field campaigns must adhere to FAIR data principles14. Project Proponents should follow the data standards and controlled vocabularies described in Guide to Best Practices in Ocean Alkalinity Research: Chapter 13 (Data reporting and sharing for ocean alkalinity enhancement research)53. Metadata should be complete according to the NOAA ocean acidification metadata template54.
Specific Guidance for Bottle Samples
For discrete bottle samples, we refer Project Proponents to the Best Practice Data Standards for Discrete Chemical Oceanographic Observations55. Additional considerations for discrete bottle sampling of carbonate chemistry are discussed in Guide to Best Practices in Ocean Alkalinity Research: Chapter 2 (Seawater carbonate chemistry considerations for ocean alkalinity enhancement research: theory, measurements and calculations)56.
Specific Guidance for Autonomous Instruments
For autonomous instruments, Project Proponents are recommended to follow manufacturer provided user manuals for instrument preparation, maintenance, calibration and quality control.
Pre-deployment
Project Proponents must perform instrument calibration before deployment, and recalibrate instruments at an interval recommended by the manufacturer. Calibration curves or equations for the instrument or sensor must be documented. Post-deployment calibration is recommended to account for instrument drift over the deployment duration.
Maintenance During Deployment
Project Proponents must develop a maintenance plan for moored instruments deployed longer than 30 days. This should include plans to clean or replace sensors that may be impacted by biofoul, such as optical sensors, conductivity cells or flow through sensors.
Data Post-processing
Data processing techniques must be documented, including quality control, filtering, despiking and statistical analysis. The recommended quality control process differs between instruments. Data should be reported using quality control flags consistent with International Oceanographic Data and Information Exchange (IODE)57.
The quality control manuals for autonomous instruments prepared by the Integrated Ocean Observing System are a recommended resource.
Quality control checks could include:
- completeness of observations
- ordering of data
- check against physically valid limits
- check data obeys physical laws
- checking statistical tests
- checking regularities of space and time variations
Data Analysis Methods for Physical Oceanography is a recommended resource for statistical analysis methods58.
Specific Guidance for Tracer Studies
Tracer studies track effluent using a tracer that is either naturally present or added. They can be useful for OAE projects to:
- characterize alkaline plume transport in the coastal domain
- validate physical transport in the coastal model via tracking plume movement
- validate alkalinity uptake via dual tracer regression (Project Proponents are not expected to perform dual tracer regression)
Ideal tracers are not harmful to the environment, have near zero background concentration, are conservative or decay very slowly in relation to the duration of field work, mix freely and can be measured in the field at low concentrations. As such, examples of tracers that may be used in OAE are fluorescent dyes (i.e. rhodamine dye) and gas tracers (SF6, CH3, SF5, 3He).
Fluorescent dye tracers, such as rhodamine dye, are preferable because they can be detected from aerial imaging or high frequency in situ sensors. Rhodamine dye degrades in days to weeks, and can be helpful for characterizing near-field mixing. Gas tracers have a lifespan on the order of years, and can be useful for large scale experiments, however, they have high global warming potential.
Tracers can be injected into the effluent to increase the trackability of the effluent. Alternatively, the tracer dye can be released directly into the water column as a slug release, to help constrain localized dispersion characteristics for coastal models.
If a tracer study is conducted to characterize alkaline plume transport in the coastal domain, the sampling plan must include vertical profiling along transects. A sufficient number of studies are required to produce a sensitivity analysis. Sampling plan, data analysis and interpretation will be evaluated on a case by case basis.
The US EPA Operating Procedure59 and USGS Procedure for Dye Tracer Measurements60 are recommended resources.
The following checklist can be referenced for tracer release studies using rhodamine dye to validate a coastal model or characterize alkaline plume transport.
Study planning:
- duration of release should give sufficient time for the field team to complete sampling (this will be site specific)
- required tracer quantity should be based on sensor detection limit, effluent flow rate, duration of test and site specific dilution capacity
Materials preparation:
- prepare dye mixture, ensuring the correct units of dye concentration are used
- dye injection pump should be calibrated in lab to confirm desired volumetric dosage rate
- include release rate at different battery levels and temperature
- prepare instrument and site specific calibration curve between dye concentration and effluent concentration
Release:
- if released with effluent, released at a rate proportional to effluent release rate
- if released with effluent, tracer must be added at an adequate mixing length before final discharge
- if released with effluent, sample from an access valve to measure concentration prior to final discharge
- density and velocity matching for effluent or slug release are considered
- no additions after the injection point
Sampling (ship-based or underway system):
- prior to release, conduct spatial salinity and temperature profiling.
- for ship based sampling, sensor should be placed off the bow, firmly braced and clear of bow waves to minimize disturbance due to wake of the vessel.
- positioning via GPS or triangulation should be +/- 2.5m to ensure sampling station. positions and boat tracks are accurate
- for all measurements, record metadata including sample location, time, depth, sensor probe and other visual observations.
- note areas of high concentrations beyond the mixing zone, as this can signal accumulation or recirculation, which cause the effluent to resurface elsewhere.
Data quality and interpretation
- consider accuracy of positioning data, variation in discharge flow rate, variability in environmental conditions, calibration curve and measurement method in the interpretation of results.
Appendix 3: Mixing Zone and Coastal Dynamics Modeling
Introduction
Characterization of alkaline plume transport and spread is required in the mixing zone and coastal domain. Modeling in the mixing zone is required by standard permitting processes to demonstrate adherence to water quality criteria and environmental safeguarding. The output of the mixing zone model can be used in a coastal model to determine the time and depth-dependent interior alkalinity forcing to the open-ocean model used to simulate air-sea gas exchange.
Background Concepts
Mixing is a multi-scale phenomenon, and a model or series of models may be required to upscale the near point source alkalinity dosing into an interior alkalinity forcing function to the full domain where air-sea gas exchange is modeled.
In the initial dilution region (or mixing zone), transport and mixing is dominated by the differences in velocity and density between the discharge and the receiving water. Typically, effluent is discharged at a higher velocity than ambient currents, which generates turbulent mixing. Ocean outfalls tend to be at depth and discharge less dense effluent than the receiving water (ie. freshwater discharging into marine waters). The relative density difference affects the rise rate, where the discharge surfaces or the position of the plume in the water column if trapped beneath the surface. Figure A3-1 shows the cross-section of the initial jet motion of a submerged buoyant jet discharged into stratified water61.
Initial dilution continues until energy dissipation brings the plume velocity to match the receiving water, and the plume is at a depth where it has the same density as the receiving water. Once this point is reached, the effluent plume typically moves horizontally with the receiving waters and ambient turbulence causes further dispersion.
Figure A3-1 Initial transport and dispersion of buoyant plume discharged at depth into stratified waters. Inspired by Jirka et al. (1976)61
Dilution Capacity
Dilution capacity of a receiving water is the effective volume of receiving water available to dilute the discharge. Dilution capacity can be variable due to environmental conditions. For example, stratification reduces the effective volume of receiving water by constraining vertical mixing, and tides affect the total volume of water in the receiving body. For environmental safeguarding, the worst-case scenario for mixing must be evaluated with a sensitivity analysis. This typically coincides with low tide and strong stratification, although it can be significantly altered by other environmental factors.
Relevant Environmental Factors in Receiving Waters
The marine environment is dynamic, with stratification, atmospheric forcing, tidal flows and freshwater inputs, varying on a range of timescales from diurnal to seasonal. In the marine environment, coastal circulation is often dominated by local wind and waves interacting with bathymetry. In shallow waters, ocean waves also affect mixing and dilution. Buoyancy-driven currents can also exist along coastlines. Estuaries are further impacted by freshwater inflow, tidal activity, stratification, groundwater and benthic activities.
Modeling for Alkalinity Upscaling
The majority of projects will have a density difference between effluent and marine receiving waters, and as such it is advised to couple a mixing zone model with a coastal model.
A mixing zone model represents the discharge plume when it is dominated by its own momentum and buoyancy, whereas the coastal model represents the plume's transport and dispersal once it is dominated by ambient dynamics.
Mixing zone model
Commercial mixing zone models, such as CORMIX or Visual Plumes, can be used to determine initial plume dispersion. We note that mixing zone models assume sufficient dilution capacity of the receiving water such that the ambient conditions are not affected by the discharge. The tracer concentration from a mixing zone model can be used as an input in the coastal model.
Coastal model
At minimum, the coastal model must accurately reproduce the hydrodynamic processes of the study area and behavior of a non-reactive tracer. Opting to do a simpler model such as 1D or 2D is only permissible in certain cases and must be thoroughly justified. A summary of acceptable models in included in Table A3-1. Commercially available modeling software can be used. Biogeochemistry is not required for coastal dynamics modeling, due to the relatively short time-scales of the coastal dynamics model compared to time-scales of air-sea gas exchange.
Table A3-1. Options for coastal model
| Coastal model | Use case |
|---|---|
| 1D hydrodynamic model | Laterally well mixed |
| 2D hydrodynamic model | Minimal variability in one horizontal direction |
3D hydrodynamic model ie. Delft3D, MIKE 3, TELEMAC 3D, FVCOM | Stratification is non-uniform and dynamic density differences between effluent and receiving water |
| Nested hydrodynamic models | Upscaling alkalinity release to subsequently larger grid scales and model domains |
Particle tracking for Mineral OAE projects
Explicit representation of particle transport and dissolution is highly recommended for mineral OAE projects to determine the depth and time dependent alkalinity forcing. Realistic distributions of particle size, dissolution rates, particle density and particle shape are needed to accurately represent particle motions and sinking velocities. Modeling wave transport may be required depending on the site.
Model set up
The model domain should be large enough to ensure that boundary condition influences are negligible in the vicinity of the plume. The model resolution should be chosen to appropriately resolve near-field dynamics.
Table A3-2 and Table A3-3 summarizes the typical input data required for the mixing zone model and coastal model respectively. Project Proponents are required to report all inputs to model runs.
If projects are using existing ocean outfalls, the outfall specifications must be known (Table A3-2). For new infrastructure, modeling should be done to optimize outfall and diffuser design to maximize initial dilution and/or minimize environmental accumulation.
Since field campaigns span a limited time period, distributions of observed quantities are unlikely to represent historical maxima and minima. It is advised that inputs for environmental variables are based on statistical analysis of all historical data available.
Any parameterizations used to represent physical dynamics in the model must be disclosed in the PDD.
Table A3-2. Mixing Zone inputs
| Parameters related to effluent | Outflow location |
| Volumetric flow rate (m3/s) | |
| Density (kg/m3) | |
| Parameters related to discharge infrastructure | Diameter and length of outfalls (m) |
| Diameter and length of diffusers (m) | |
| Angles of port orientations from horizontal (degrees) | |
| Port diameters (m) | |
| Depth (m) | |
| Number of ports | |
| Port spacing (m) | |
| Parameters related to receiving water | Depth (m) |
| Velocity (m/s) | |
| Density Stratification (s-1) |
Table A3-3. Coastal model inputs
| Parameters related to discharge | Mixing zone modeling results represented as inputs to coastal model |
| Boundary conditions | Tidal heights at model boundaries |
| Atmospheric forcing | |
| Freshwater inputs | |
Predominant current speed and direction | |
Temperature, salinity, density, stratification | |
| Initial conditions | Predominant current speed and direction |
Temperature, salinity, density, stratification | |
| Other locally important factors | Ocean waves, ice |
Parameters related to particles (for mineral OAE) | Particle size distribution |
Dissolution rate (modeled sometimes | |
| Particle shape | |
| Particle density | |
| Model domain parameters | Bathymetry |
| Bottom roughness coefficient | |
| Eddy viscosity coefficient | |
| Grid resolution and model grid | |
| Model domain size | |
| Time step | |
| Simulated time duration |
Calibration and Validation
Coastal dynamics models must demonstrate capability to represent hydrodynamic processes of the site through comparison with independent field data. The model can be calibrated using a subset of field observations, and validated by applying the calibrated model to one or more historical events, and demonstrating a reasonably high level of agreement between model and observations.
In addition to validating baseline physical dynamics, it is advantageous to ensure that the model can replicate the OAE perturbation. Evaluating the physical transport of alkalinity release can be accomplished through a tracer study, such as dye injection into effluent. Validating the biogeochemical response to the OAE perturbation involves tracking the spatial extent and relative changes in carbonate chemistry parameters. Achieving such validation would necessitate starting with a validated baseline model. Next, this validated baseline would be utilized to design an efficient sampling plan. Following that, a OAE perturbation with a discernible signal above background environmental variability must be produced. Additionally, sufficient instrumentation and sampling resources would be required to provide the necessary spatial and temporal coverage for observing the evolution of carbonate chemistry parameters following an OAE perturbation. This is an iterative cycle which consists of models and measurements informing each other. Although recommended, validation of the biogeochemical response at the project-level is not required, with the anticipation that ongoing scientific inquiry and field trials will advance a comprehensive system-wide validation of biogeochemical modeling for OAE.
See Appendix 2 for guidance on ocean samping and high quality data generation.
Sensitivity Analysis
A sensitivity analysis is required to develop a distribution of alkalinity forcing functions. If the coastal dynamics model is not able to replicate realistic tidal and atmospheric forcing that is representative of the Reporting Period, then the sensitivity analysis must span a wider variety of historical conditions and the following parameters should be varied in ensemble scenarios:
- tidal variations (including spring-neap and semi-annual tides)
- meteorological conditions (wind speed and direction, air temperature)
- seasonal variability (in temperature, salinity, currents, wind speeds etc)
The result of the sensitivity analysis should be a range of expected, best and worst case conditions for alkalinity distribution within the water column (from the coastal model), and water quality conditions (from the mixing zone model).
Reporting
All stages of modeling from conceptualization to results interpretation must be reported.
- for full transparency and reproducibility, all model inputs, model configuration, and model code, should be made available.
- model outputs and analysis code should be shared so that the results are reproducible
- written report describing:
- model set up
- configuration
- input data sets
- model scenarios
- results of model calibration and validation
- justification for choices made
- documentation of any tracer study conducted
- model results depicting sensitivity of alkalinity forcing functions
- discussion of results and confidence levels
Model runs must be retained and reported in the PDD.
Appendix 4: Supplementary Figures
This Appendix contains supplementary figures to further clarify parts of the Protocol.
Figure A4-1 shows an example of Reporting Periods for an OAE project. In this example, the project is continuously dosing over a long period of time (gray rectangle). The net CO₂ uptake from air-sea gas exchange can be calculated using a paired simulation, and the full air-sea equilibration timescale extends beyond the end of the dosing period. The Project Proponent can divide up the air-sea CO₂ uptake timeline into multiple Reporting Periods, and the net CO₂ removal that occurs during a Reporting Period is calculated and verified, and Credits are issued at the end of each Reporting Period (denoted by the stars). The GHG Statment must appropriately allocate emissions between the Reporting Periods in compliance with Section 7.4.4 and in agreement with Isometric.
Figure A4-1 Example of Reporting Periods and Credit issuance timeline for a case of continuous dosing. Stars represent verifications which result in credit issuance.
Figure A4-2 illustrates some of the quantification options described in Section 7.4.1. All projects must measure the alkalinity or feedstock dosing rate at the effluent (Step 1), and all projects must quantify the net CO₂ removal as a result of air-sea gas exchange in an appropriate ocean model (Step 3). To upscale the point source effluent measurements into a 3-dimensional alkalinity forcing that can be applied to the model used to quantify air-sea CO₂ uptake, Project Proponents have flexibility to choose from a number of options (Step 2).
Figure A4-2 Example of quantification options described in Section 7.4.1.
Relevant Works
Footnotes
-
Albright, R., Caldeira, L., Hosfelt, J. et al. (2016). Reversal of ocean acidification enhances net coral reef calcification. Nature 531, 362–365. ↩ ↩2
-
Gaillardet, J., Dupré, B., Louvat, P. et al. (1999). Global silicate weathering and CO2 consumption rates deduced from the chemistry of large rivers. Chemical Geology 159, 3-30. https://doi.org/10.1016/S0009-2541(99)00031-5. ↩
-
Ridgwell, A., and J. C. Hargreaves (2007), Regulation of atmospheric CO2 by deep-sea sediments in an Earth system model, Global Biogeochem. Cycles, 21, GB2008, doi:10.1029/2006GB002764. ↩
-
Gattuso J.P., Mangan, A.K., Bopp, L. et al. (2018). Ocean Solutions to Address Climate Change and Its Effects on Marine Ecosystems. Frontiers in Marine Science. https://www.frontiersin.org/articles/10.3389/fmars.2018.00337/full ↩
-
National Academies of Sciences, Engineering, and Medicine. (2022). A Research Strategy for Ocean-based Carbon Dioxide Removal and Sequestration. Washington, DC: The National Academies Press. https://doi.org/10.17226/26278. ↩ ↩2 ↩3
-
Oschlies, A., Bach, L. T., Rickaby, R. E. M., et. al. (2023). Climate targets, carbon dioxide removal, and the potential role of ocean alkalinity enhancement. State of the Planet, 2-oae2023, 1, https://doi.org/10.5194/sp-2-oae2023-1-2023. ↩
-
Projects. Planetary Technologies. Retrieved February 8, 2024, from https://www.planetarytech.com/projects/ ↩
-
Grantees. Carbon to Sea Initiative. Retrieved February 8, 2024, from https://www.carbontosea.org/grantees/ ↩
-
Cornwall, W. (2023). An Alkaline Solution. Science. https://memg.ocean.dal.ca/news/Science_An_Alkaline_Solution_Dec_1_2023.pdf ↩
-
International Organization for Standardization. (2019).Greenhouse gases Part 3: Specification with guidance for the verification and validation of greenhouse gas statements. (ISO 14064-3:2019), Section 5.1.7. https://www.iso.org/standard/66455.html ↩
-
Schneider, L., Schallert, B., & Kizzier, K. (2022). Methodology for assessing the quality of carbon credits. https://carboncreditquality.org/download/Methodology/CCQI%20Methodology%20-%20Version%203.0.pdf ↩
-
Oschlies, A., Stevenson, A., Bach, L. T., Fennel, K., Rickaby, R. E. M., Satterfield, T., Webb, R., and Gattuso, J.-P. (2023). Guide to Best Practices in Ocean Alkalinity Enhancement Research, State of the Planet, 2-oae2023, https://doi.org/10.5194/sp-2-oae2023. ↩
-
Wilkinson, M., Dumontier, M., Aalbersberg, I. et al. (2016). The FAIR Guiding Principles for scientific data management and stewardship. Scientific Data 3, 160018. https://doi.org/10.1038/sdata.2016.18 ↩ ↩2
-
Steenkamp, R. and Webb, R. (2023) Legal considerations relevant to research on ocean alkalinity enhancement. State of the Planet. https://doi.org/10.5194/sp-2-oae2023-10-2023 ↩ ↩2
-
Satterfield et al. (2023) Social considerations and best practices to apply to engaging publics on ocean alkalinity enhancement. State of the Planet. https://doi.org/10.5194/sp-2-oae2023-11-2023 ↩
-
Webb et al. (2021) Removing Carbon Dioxide Through Ocean Alkalinity Enhancement and Seaweed Cultivation: Legal Challenges and Opportunities, Sabin Center for Climate Change Law [working draft] https://papers.ssrn.com/sol3/papers.cfm?abstract_id=3800494 ↩
-
Montserrat, F., Renforth, P., Hartmann, J., et al. (2017) Olivine dissolution in seawater: implications for CO₂ sequestration through enhanced weathering in coastal environments. Environmental Science and Technology 51, 7, 3960–3972. https://doi.org/10.1021/acs.est.6b05942 ↩
-
Flipkens, G., Blust, R., and Town, R. M. (2021) Deriving nickel (Ni (II)) and chromium (Cr (III)) based environmentally safe olivine guidelines for coastal enhanced silicate weathering. Environmental Science and Technology 55, 18, 12362–12371. https://doi.org/10.1021/acs.est.1c02974 ↩
-
Missimer, T., Maliva, R. (2018). Environmental issues in seawater reverse osmosis desalination: Intakes and outfalls. Desalination. https://doi.org/10.1016/j.desal.2017.07.012 ↩
-
Hogan, T. W. (2015). Impingement and entrainment at SWRO Desalination Facility intakes. Environmental Science and Engineering. https://doi.org/10.1007/978-3-319-13203-7_4 ↩
-
Bach, L.T., Gill, S.J., Rickaby R.E.M., et. al. (2019) CO₂ Removal With Enhanced Weathering and Ocean Alkalinity Enhancement: Potential Risks and Co-benefits for Marine Pelagic Ecosystems. Frontiers in Climate. 1:7. doi: 10.3389/fclim.2019.00007 ↩ ↩2 ↩3
-
Cripps, G., Widdicombe, S., Spicer, J. and Findlay, H. (2013) Biological impacts of enhanced alkalinity in Carcinus maenas. Marine Pollution Bulletin https://doi.org/10.1016/j.marpolbul.2013.03.015 ↩ ↩2 ↩3 ↩4
-
Langer, G., M. Geisen, K.-H. Baumann, J., et. al. (2006). Species-specific responses of calcifying algae to changing seawater carbonate chemistry. Geochemistry, Geophysics, Geosystems, 7, Q09006, doi:10.1029/2005GC001227 ↩
-
Bach, L.T., Ho, D.T., Boyd, P.W. and Tyka, M.D. (2023), Toward a consensus framework to evaluate air–sea CO2 equilibration for marine CO2 removal. Limnology and Oceanography Letters, 8: 685-691. https://doi.org/10.1002/lol2.10330 ↩
-
Life cycle modules as described in BS EN 15978:2011 Sustainability of construction works — Assessment of environmental performance of buildings — Calculation method ↩ ↩2 ↩3
-
IPCC, 2023: Climate Change 2023: Synthesis Report. Contribution of Working Groups I, II and III to the Sixth Assessment Report of the Intergovernmental Panel on Climate Change [Core Writing Team, H. Lee and J. Romero (eds.)]. IPCC. doi: 10.59327/IPCC/AR6-9789291691647. [^121] Hopkins, F.E., Archer, S.D., Bell, T.G. et al. The biogeochemistry of marine dimethylsulfide. (2023) Nature Reviews Earth & Environment. https://doi.org/10.1038/s43017-023-00428-7 ↩
-
Bach (2023). The additionality problem of Ocean Alkalinity Enhancement, Biogeosciences.https://bg.copernicus.org/articles/21/261/2024/ ↩
-
Zhou, M., Tyka, M., Ho, D., Yankovsky, E., Bachman, S., Nicholas, T., ... & Long, M. (2024). [preprint] Mapping the global variation in the efficiency of ocean alkalinity enhancement for carbon dioxide removal. ↩
-
Gutiérrez-Loza, L., Nilsson, E., Wallin, M. B., et. al. (2022). On physical mechanisms enhancing air–sea CO2 exchange. Biogeosciences, 19, 5645–5665, https://doi.org/10.5194/bg-19-5645-2022 ↩
-
Pytkowicz (1965). Calcium Carbonate Precipitation in the Ocean. Limnology and Oceanography. https://doi.org/10.4319/lo.1965.10.2.0220 ↩
-
Moras, C. A., Bach, L. T., Cyronak, T., et. al. (2022). Ocean alkalinity enhancement – avoiding runaway CaCO3 precipitation during quick and hydrated lime dissolution, Biogeosciences, 19, 3537–3557, https://doi.org/10.5194/bg-19-3537-2022 ↩
-
Turchyn AV, Bradbury HJ, Walker K and Sun X. (2021) Controls on the Precipitation of Carbonate Minerals Within Marine Sediments. Frontiers in Earth Science 9:618311. doi: 10.3389/feart.2021.618311 ↩
-
Renforth, P., and G. Henderson. (2017). Assessing ocean alkalinity for carbon sequestration, Reviews of Geophysics, 55, 636–674, doi:10.1002/2016RG000533 ↩
-
Renforth, P., and G. Henderson. (2017). Assessing ocean alkalinity for carbon sequestration, Reviews of Geophysics, 55, 636–674, doi:10.1002/2016RG000533 ↩
-
Morse, J. W., He, S. (1993). Influences of T, S and P CO₂ on the pseudo-homogeneous precipitation of CaCO3 from seawater: implications for whiting formation. Marine Chemistry. https://doi.org/10.1016/0304-4203(93)90261-L ↩
-
Wurgaft, E., Wang, Z. A., Churchill, J. H., Dellapenna, T., Song, S., Du, J., et al. (2021). Particle triggered reactions as an important mechanism of alkalinity and inorganic carbon removal in river plumes. Geophysical Research Letters, 48, e2021GL093178. https://doi.org/10.1029/2021GL093178 ↩
-
Ringham, M., Hirtle, N., Shaw, C., Lu, X., Herndon, J., Carter, B., and Eisaman, M. (2024). A comprehensive assessment of electrochemical ocean alkalinity enhancement in seawater: kinetics, efficiency, and precipitation thresholds, EGUsphere [preprint], https://doi.org/10.5194/egusphere-2024-108 ↩ ↩2
-
Schulz, K. G., Bach, L. T., and Dickson, A. G. (2023). Seawater carbonate chemistry considerations for ocean alkalinity enhancement research: theory, measurements, and calculations, in: Guide to Best Practices in Ocean Alkalinity Enhancement Research. Copernicus Publications, State Planet, 2-oae2023, 2, https://doi.org/10.5194/sp-2-oae2023-2-2023 https://doi.org/10.1038/nature17155 ↩
-
Moras, C. A., Bach, L. T., Cyronak, T., Joannes-Boyau, R., and Schulz, K. G. (2022) Ocean alkalinity enhancement – avoiding runaway CaCO3 precipitation during quick and hydrated lime dissolution, Biogeosciences, 19, 3537–3557, https://doi.org/10.5194/bg-19-3537-2022. ↩ ↩2
-
Iglesias-Rodríguez, M. D., Rickaby, R. E. M., Singh, A., and Gately, J. A. (2023). Laboratory experiments in ocean alkalinity enhancement research, in: Guide to Best Practices in Ocean Alkalinity Enhancement Research, Copernicus Publications, State Planet, 2-oae2023, 5, https://doi.org/10.5194/sp-2-oae2023-5-2023. ↩
-
Jokiel, P. L. (2011). The reef coral two compartment proton flux model: A new approach relating tissue-level physiological processes to gross corallum morphology. Journal of Experimental Marine Biology and Ecology, 409(1–2), 1–12. https://doi.org/10.1016/j.jembe.2011.10.008 ↩
-
Bach, L. T. (2015). Reconsidering the role of carbonate ion concentration in calcification by marine organisms. Biogeosciences, 12(16), 4939-4951. ↩
-
Monteiro, F. M., Bach, L. T., Brownlee, C., Bown, P., Rickaby, R. E. M., Poulton, A. J., et al. (2016). Why marine phytoplankton calcify (supplement). Sci. Adv. 2:e1501822. doi: 10.1126/sciadv.1501822 ↩
-
Gately, J..A., Kim, S.M., Jin, B., et al. (2023). Coccolithophores and diatoms resilient to ocean alkalinity enhancement: A glimpse of hope?. Science Advances 9, eadg6066. DOI:10.1126/sciadv.adg6066 ↩ ↩2
-
Subhas AV, Marx L, Reynolds S., et. al. (2022). Microbial ecosystem responses to alkalinity enhancement in the North Atlantic Subtropical Gyre. Frontiers in Climate. 4:784997. doi: 10.3389/fclim.2022.784997 ↩
-
Hay, B. J. (1988). Sediment accumulation in the central western part of the Black Sea over the last 5100 years. Paleoocenography 3, 491–508. doi:10.1029/PA003i004p00491 ↩
-
Kopelevich, O., Burenkov, V., Sheberstov, S., Vazyulya, S., Kravchishina, M., Pautova, L., et al. (2014). Satellite monitoring of coccolithophore blooms in the Black Sea from ocean color data. Remote Sens. Environ. 146, 113–123. doi: 10.1016/j.rse.2013.09.009 ↩
-
Bach, L. T. (2023) The additionality problem of Ocean Alkalinity Enhancement. Biogeosciences 21, 261–277. https://bg.copernicus.org/articles/21/261/2024/ ↩
-
Mu et al. (2023) Considerations for hypothetical carbon dioxide removal via alkalinity addition in the Amazon River watershed, EGUsphere [preprint], https://doi.org/10.5194/egusphere-2022-1505 ↩
-
Dickson, A.G. Sabine, C.L. and Christian, J.R. (2007) Guide to best practices for ocean CO2 measurement. North Pacific Marine Science Organization, 191pp. (PICES Special Publication 3; IOCCP Report 8). DOI: https://doi.org/10.25607/OBP-1342 ↩
-
Cutter, G., Casciotti, K., Croot, P., Geibert, W., Heimbürger, L.-E., Lohan, M., Planquette, H., & van de Flierdt, T. (2017). Sampling and Sample-handling Protocols for GEOTRACES Cruises (3.0). GEOTRACES. https://www.geotraces.org/methods-cookbook/ ↩
-
Oschlies et al. (2023). Climate targets, carbon dioxide removal, and the potential role of ocean alkalinity enhancement, in: Guide to Best Practices in Ocean Alkalinity Enhancement Research https://sp.copernicus.org/articles/2-oae2023/1/2023/ ↩
-
National Oceanic and Atmospheric Administration , (2023). OA Metadata Template (Version 2.0). National Centers for Environmental Information. https://www.ncei.noaa.gov/access/ocean-carbon-acidification-data-system/oa-metadata-template/ ↩
-
Jiang, L., Pierrot, D., Wanninkhof, R. et al. (2023). Best Practice Data Standards for Discrete Chemical Oceanographic Observations. Frontiers in Marine Science. https://www.frontiersin.org/articles/10.3389/fmars.2021.705638/full ↩
-
Schulz, K. G., Bach, L. T., and Dickson, A. G.: Seawater carbonate chemistry considerations for ocean alkalinity enhancement research: theory, measurements, and calculations. State of the Planet, 2-oae2023, 2, https://doi.org/10.5194/sp-2-oae2023-2-2023. ↩
-
Bushnell M, Waldmann C, Seitz S, et al. (2019). Quality Assurance of Oceanographic Observations: Standards and Guidance Adopted by an International Partnership. Frontiers in Marine Science, 6:706 https://www.frontiersin.org/articles/10.3389/fmars.2019.00706/full ↩
-
Thomson, R. and Emery, W. (2014) Data Analysis Methods in Physical Oceanography. https://www.sciencedirect.com/book/9780123877826/data-analysis-methods-in-physical-oceanography#book-description ↩
-
Science and Ecosystem Support Divison (2017). Dye Tracer Measurements Operating Procedure. U.S. Environmental Protection Agency. https://www.epa.gov/sites/default/files/2017-07/documents/dye_tracer_measurements514_af.r2.pdf ↩
-
Wilson, J. F., Cobb, E. D., & Kilpatrick, F. A. (1986). Fluorometric procedures for dye tracing. In Techniques of Water-Resources Investigations (03-A12). Dept. of the Interior, U.S. Geological Survey; For sale by the Books and Open-File Reports Section, U.S. Geological Survey,. https://doi.org/10.3133/twri03A12 ↩
-
Jirka GH, Harleman DRF. (1979). Stability and mixing of a vertical plane buoyant jet in confined depth. Journal of Fluid Mechanics. 1979;94(2):275-304. doi:10.1017/S0022112079001038 ↩ ↩2
Contributors












