Contents
Summary
This Protocol provides the requirements and procedures for the calculation of net carbon dioxide equivalent (CO2e) Removal from the atmosphere via the production of biochar and its durable Storage.
Biochar is a durable carbon-rich solid material produced from the pyrolysis of waste biomass. Pyrolysis is a thermochemical conversion process, where biomass is heated in an oxygen free environment to produce a mixture of solid biochar and condensable and non-condensable gasses. There are several storage options for biochar produced by pyrolysis, such as application to surface soil in agricultural settings, burial in the shallow subsurface, and incorporation into building materials. In each of these settings, a substantial fraction of the organic carbon content can be stored durably. The amount of carbon stored within biochar may decrease over time if the biochar is exposed to oxidizing conditions. Several physical and chemical properties of the biochar, as well as environmental factors associated with the application site, affect the rate at which organic carbon in the biochar can be potentially released back into the atmosphere. This Protocol adopts a conservative approach to crediting, with only the highly durable fraction of the organic carbon content in the biochar being eligible for the generation of Credits.
This Protocol accounts for the quantification of the gross amount of CO2 removed via the production and durable storage of biochar and all cradle-to-grave life-cycle Greenhouse Gas (GHG) emissions associated with the process, to determine the net carbon dioxide equivalent (CO2e) removal.
This Protocol is developed to adhere to the requirements of ISO 14064-2: 2019 – Greenhouse Gasses – Part 2: Specification with guidance at the Project level for quantification, monitoring, and reporting of greenhouse gas emission reductions or removal enhancements. This Protocol ensures:
- Consistent, accurate procedures are used to measure and monitor all aspects of biochar production and storage to enable accurate accounting of net CO2e removals;
- Consistent system boundaries and calculations are utilized to quantify net CO2e removals;
- Requirements are met to ensure the CO2e removals are additional; and
- Evidence is provided and verified by independent third parties to support all net CO2e removal claims.
Co-Benefits and Opportunities
In addition to carbon sequestration potential, the application of biochar to agricultural soils has several co-benefits. The following is a non-exhaustive list of co-benefits achieved as a result of biochar porosity, bulk density, moisture retention potential:
- Remediation of environmental pollutants1,2
- Decreased soil compaction3
- Increased soil moisture3
- Decreased bioavailability of heavy metals4
- Increased crop productivity and quality4
- Increased microbial activity 5
- Increased nutrient content 6
- Potential decreased reliance on fertilizers could reduce the release of pollutants from fertilisers 7
Sources and Reference Standards & Methodologies
This Protocol mainly utilizes and is intended to be compliant with the following standards and protocols:
- Isometric Standard
- ISO, 14064-2: 2019 - Greenhouse Gases - Part 2: Specification with guidance at the Project level for quantification, monitoring, and reporting of greenhouse gas emission reductions or removal enhancements
Additional reference standards that inform the requirements and overall practices incorporated in this Protocol include:
- ISO 14064-3: 2019 - Greenhouse Gases - Part 3: Specification with Guidance for the verification and validation of greenhouse gas statements
- ISO 14040: 2006 - Environmental Management - Lifecycle Assessment - Principles & Framework
- ISO 14044: 2006 - Environmental Management - Lifecycle Assessment - Requirements & Guidelines
Additional standards, methodologies and protocols that were reviewed, referenced or for which attempts were made to align with or leverage during development of this Protocol include:
- Criteria for High-Quality Carbon Dioxide Removal, Carbon Direct, Microsoft, 2023
- BS EN 15978:2011 Sustainability of construction works - Assessment of environmental performance of buildings - Calculation method
- Support to the development of methodologies for the certification of industrial carbon removals with permanent storage - Review of carbon removals through biochar, European Commission, 2024
- European Biochar Certificate Guidelines for a Sustainable Production of Biochar, Version 10.3E
- International Biochar Initiative - IBI Biochar Standards Version 2.1
- A Manual for Biochar Carbon Removal: Comparative guide for the certification of biochar production as a carbon sink (2024) [IBI in cooperation with HAMERKOP Climate Change & Finance]
Future Versions
This Protocol was developed based on the current state of the art, publicly available science regarding biochar production and storage. The Protocol will be updated in future versions as the science underlying biochar production and storage evolves and the overall body of knowledge and data across all processes is increased, for examples regarding Feedstock supply, conversion and permanent storage, is significantly increased.
This Protocol will be reviewed at a minimum every 2 years and/or when there is an update to scientific published literature which would affect net CO₂e removal quantification or the monitoring guidelines outlined in this Protocol. Because biochar production and storage is a novel Carbon Dioxide Removal (CDR) approach, this Protocol incorporates requirements that may be more stringent than some current relevant regulations or other protocols related to biochar for CDR. In particular, requirements for demonstrating Durability of biochar will be updated as the stability of CO2 captured by biochar becomes well demonstrated and documented, and biochar degradation is proven to be limited.
Applicability
This Protocol applies to projects and associated operations that meet all of the following project conditions:
- The Project provides a net-negative CO2e impact (net CO2e removal) as calculated in the GHG Statement, in compliance with Sections 7 and 8 of this Protocol.
- The Project does not disproportionately harm underserved or marginalized communities, in compliance with Section 3.7 of the Isometric Standard and Section 5 of this Protocol.
- The Project is considered additional, in accordance with the requirements of Section 6.4 of this Protocol.
- The Project provides long duration storage (>200 year estimated) of CO2 in the storage site.
Overarching Principles
Following the Isometric Standard, Credits issued under this Protocol are contingent on the implementation, transparent reporting and independent Verification of comprehensive safeguards. These safeguards encompass a wide range of considerations, including environmental protection, social equity, community engagement and respect for cultural values. The process mandates that safeguard plans be incorporated into all major project phases, with detailed reports made accessible to Stakeholders. Adherence to and verification of environmental and social safeguards is a condition for all Crediting Projects.
Governance and Legal Framework
Project Proponents must comply with all national and local laws, regulations and policies, and receive a permit for any Project Activities undertaken from the relevant authority. Where relevant, projects must comply with international conventions and standards governing human rights and uses of the environment, when conducted within or foreseeably impacting Party jurisdictions.
Project Proponents must document activities conducted under the Project that would require it to obtain environmental permits.
Risk Mitigation Strategies
The Project must consider environmental and social impacts at all project locations, including the biomass sourcing, pyrolysis and biochar deployment sites as well as during biomass/biochar transportation. Appropriate measures must be implemented to identify and eliminate potential risks to terrestrial and aquatic ecosystems and biodiversity. Where risks cannot be eliminated, the Project Design Document (PDD) must identify measures to monitor ecosystem health and mitigate adverse effects through a project-specific mitigation plan. Mitigation plans must be carried out by subject matter experts, in consultation with Isometric. Refer to Section 3.7 of the Isometric Standard for further guidelines on environmental and social impacts.
Environmental and social risk assessment in adherence with Section 3.7 of the Isometric Standard must be completed to identify potential risks, followed by the development of tailored mitigation plans. These plans must encompass specific actions to avoid, minimize or rectify identified impacts. Effective implementation of these measures must also be accompanied by a robust monitoring plan to detect negative impacts and stop projects when necessary.
The severity of these risks vary based on site specifics and the intensity and duration of activities. Environmental and social risk identification, assessment, avoidance, and mitigation planning will be unique to each Project’s technical, environmental, and social contexts. The risks identified in this Protocol are a minimum set to which Isometric and the supplier can add risks on a case by case basis, which would be included in the PDD.
Environmental Safeguards
The Project Proponent must conduct an environmental risk assessment which adheres to Section 3.7.1 of the Isometric Standard. Potential additional environmental risks associated with biochar production and storage are listed below.
Polycyclic Aromatic Hydrocarbons (PAHs) and heavy metals are pollutants of concern that may be found in biochar8,9.
-
Polycyclic Aromatic Hydrocarbons are organic molecules containing fused aromatic rings and are formed in biochar as a result of incomplete combustion or pyrolysis reactions. The type and concentration of PAHs may be dependent on feedstock type, pyrolysis temperature, and carrier gas8. PAHs are known carcinogens and exposure to PAHs may be associated with other adverse health effects10. Project Proponents must consider environmental risks that PAHs may pose to an ecosystem as a result of biochar application and demonstrate how this risk has been mitigated in the PDD. Mitigation techniques may include altering biomass feedstock source, altering pyrolysis conditions, or pretreatment of biochar to control PAH concentration8.
-
The concentration of metals in soil and water after application of biochar must not exceed the limits established by the local authority where the Project is located. In the absence of local regulations, the Project Proponent must adhere to standards set by the European Union (EU), the World Health Organization (WHO) or the United States Environmental Protection Agency (US EPA). Justification behind the regulatory body selection must be provided in the PDD.
-
If pre-existing heavy metal concentrations exceed applicable regulatory limits or guidance the Project may still be considered for crediting against this Protocol. To qualify, the Project Proponent must provide evidence of existing elevated metal concentrations and undertake specific remediation strategies to mitigate the contamination. These strategies could include altering the variety or quantity of biochar applied, implementing soil amendments or introducing phytoremediation practices using plants adept at absorbing heavy metals. Any Project with pre-existing elevated heavy metal concentrations which further aggravates soil contamination, will not meet the criteria for this Protocol.
-
Other pollutants of concern that may be found in biochar as a result of pyrolysis include Polychlorinated biphenyls (PCBs), Dioxins, and Furans. Project Proponents must also include how environmental risks due to these pollutants are being screened and mitigated.
Socio-economic Safeguards
The Project Proponent must conduct a social risk assessment which adheres to Section 3.7.2 of the Isometric Standard on Social Impacts.
Stakeholder Engagement
Per Section 3.5 of the Isometric Standard, Project Proponents must demonstrate active stakeholder engagement through a Stakeholder Input Processes throughout project planning and operation, ensuring that all risk mitigation strategies contribute to sustainable project outcomes. Local stakeholders situated in the vicinity of the Project site may contribute an in-depth understanding of the local system and provide invaluable insights and recommendations on the potential risks, necessary safeguards and specific monitoring needs. The Stakeholder Input Process must adhere to requirements outlined in Section 3.5 of the Isometric Standard, and evidence of these meetings must be submitted in the PDD.
Adaptive Management
Project Proponents must include in the PDD a plan for information sharing, emergency response and conditions for stopping or pausing a deployment. Plans for pausing or stopping a deployment must be in place in instances where there may be:
- instrument malfunctions lead to data-gaps in required monitoring
- pollutants/metals of concern exceed thresholds outlined in the PDD
- regulatory non-compliance, e.g. danger to ecosystem health detected (such as by the local community or government agency)
- compromised health and/or safety of workers and/or local stakeholders
Relation to Isometric Standard
The following topics are covered briefly in this Protocol due to their inclusion in the Isometric Standard, which governs all Isometric Protocols. See in-text references to the Isometric Standard for further guidance.
Project Design Document
For each specific project to be evaluated under this Protocol, the Project Proponent must document project characteristics in a Project Design Document (PDD) as outlined in Section 3.2 of the Isometric Standard. The PDD will form the basis for Project Validation and evaluation in accordance with this Protocol, and must include consideration of processes unique to biomass such as:
- location information for biomass production, biomass pyrolysis, and the storage area, including geographical designations of the Project area
- conditions of biomass use prior to Project initiation
- details on technologies, products, and services relevant to biomass processing, including production rates, process parameters, and volumes
- detailed biochar feedstock characterization (see Section 10 of this Protocol)
- description of any models used to quantify processes relevant to the calculation of CO2 removal that are not directly measurable
- description of measurement methods for all required analyses, cross-referenced with relevant standards where applicable
Verification and Validation
Projects must be validated and net CO2e removals verified by an independent third party, consistent with the requirements described in this Protocol and in Section 4 of the Isometric Standard.
The Validation and Verification Body (VVB) must consider the following requisite components:
- Validate that feedstock adheres to the requirements listed in the Biomass Feedstock Accounting Module 1.2.
- Verify that storage sites adhere to the requirements listed in the relevant storage Module.
- Verify that the quantification approach adheres to requirements of Section 8 of this Protocol and the relevant storage Module, including provision of required records.
- Verify that the Environmental & Social Safeguards outlined in Section 5 of this Protocol are met.
- Verify that the Project is compliant with requirements outlined in the Isometric Standard.
Verification Materiality
The threshold for Materiality, considering the totality of all omissions, errors and mis-statements is 5%, in accordance with Section 4.3 of the Isometric Standard.
Verifiers must also verify the documentation of Uncertainty of the GHG Statement as required by Section 2.5.7 of the Isometric Standard. Qualitative Materiality issues may also be identified and documented, such as:
- control issues that erode the verifier’s confidence in the reported data
- poorly managed documented information
- difficulty in locating requested information
- noncompliance with regulations indirectly related to GHG emissions removals or storage
Site Visits
Project validation and verification must incorporate site visits to project facilities in accordance with the requirements of ISO 14064-3, 6.1.4.2, including site visits during validation and initial verification to the biomass pyrolysis site and the biochar application site. Validators should, whenever possible, observe operation of the biochar processing and application to ensure full documentation of process inputs and outputs through visual observation.
Verifier Qualifications & Requirements
Verifiers and validators must comply with the requirements defined in Section 4 of the Isometric Standard. In addition, teams must maintain and demonstrate expertise associated with the specific technologies of interest, including biomass growth or production, biomass processing and pyrolysis, sampling, analysis, and data processing.
Ownership
CDR via biochar is often a result of a multi-step process (such as biomass growth, harvesting, transport, pyrolysis, processing, and storage), with activities in each step potentially managed and operated by a different operator, company, or owner. When there are multiple parties involved in the process, and to avoid Double Counting of net CO2e removals, a single project proponent must be specified contractually as the sole owner of the Credits. Contracts must comply with all requirements defined in Section 3.1 of the Isometric Standard.
Additionality
The Project Proponent must be able to demonstrate Additionality through compliance with Section 2.5.3 of the Isometric Standard. The baseline scenario and counterfactual utilized to assess additionality must be project-specific, and are described in Section 7.2 of this Protocol.
Additionality determinations should be reviewed and completed every two years, at a minimum, or whenever project operating conditions change significantly, such as the following:
- regulatory requirements or other legal obligations for project implementation change or new requirements are implemented;
- project financials indicate Carbon Finance is no longer required to incentivize the use of biochar for carbon removal, potentially due to, for example:
- increased tipping fees for waste feedstocks;
- increased revenues from farmers paying for agronomic services;
- reduced rates for capital access.
- decreases in the effective cost of producing biochar due to increased revenue from co-product sales
Any review and change in the determination of additionality shall not affect the availability of Carbon Finance and Credits for the current or past Crediting Periods. If the review indicates the Project has become non-additional, this shall make the Project ineligible for future Credits11.
Uncertainty
The uncertainty in the overall estimate of the net CO2e removal as a result of the Project must be accounted for. The total net CO2e removed for a specific Reporting Period, , CO2eRemoval, RP, must be conservatively determined in accordance with the requirements outlined in Section 2.5.7 of the Isometric Standard.
Reporting of Uncertainty
Projects must report a list of all input variables used in the net CO2e removal calculation and their uncertainties, including:
- emission factors utilized, as published in public and other databases used
- values of measured parameters from process instrumentation, such as truck weights from weigh scales, flow rates from flow meters, electricity usage from utility power meters, and other similar equipment
- laboratory analyses, including analysis of carbon content of biochar
- data used to model and estimate biochar degradation
The uncertainty information should at least include the minimum and maximum values of a variable. More detailed uncertainty information should be provided if available, as outlined in Section 2.5.7 of the Isometric Standard.
In addition, a sensitivity analysis that demonstrates the impact of each input parameter’s uncertainty on the final net CO2e uncertainty must be provided. Details of the sensitivity analysis method must be provided such that a third party can reproduce the results. Input variables may be omitted from an uncertainty analysis if they contribute to a < 1% change in the net CO2e removal. For all other parameters, information about uncertainty must be specified.
Data Sharing
In accordance with the Isometric Standard, all evidence and data related to the underlying quantification of the net CO₂e removal and environmental and social safeguards monitoring will be available to the public through Isometric's platform. This includes:
- Project Design Document
- GHG Statement
- Measurements taken and supporting documentation, such as calibration certificates
- Emission factors used
- Scientific literature used
- Proof of necessary permits
The Project Proponent can request certain information to be restricted (only available to authorized Buyers, the Registry and Validation and Verification Bodies (VVBs) where it is subject to confidentiality. This includes emissions factors from licensed databases. However, all other numerical data produced or used as part of the quantification of net CO₂e removal will be made available.
System Boundary & Project Baseline
System Boundary & GHG Emissions Scope
The scope of this Protocol includes GHG sources, sinks and reservoirs (SSRs) associated with a biochar CDR project. A cradle-to-grave GHG Statement must be prepared encompassing the GHG emissions relating to the activities outlined within the system boundary.
GHG emissions associated with the Project may be as direct emissions from a process or storage system or as indirect emissions from combustion of fuels, electricity generation, or other sources. Emissions for processes within the system boundary must include all GHG SSRs from the construction or manufacturing of any project-specific physical site and associated equipment; closure and disposal of each site and associated equipment; and operation of each process (including biochar production, processing, characterization, transport and spreading) to include Embodied Emissions of consumables in the process.
Any emissions from sub-processes or process changes that would not have taken place without the CDR project, such as subsequent transportation and refining, must be fully considered in the system boundary. Biomass feedstock emissions must be calculated as outlined in the Biomass Feedstock Accounting Module 1.2. This allows for accurate consideration of additional, incremental emissions induced by the CDR process.
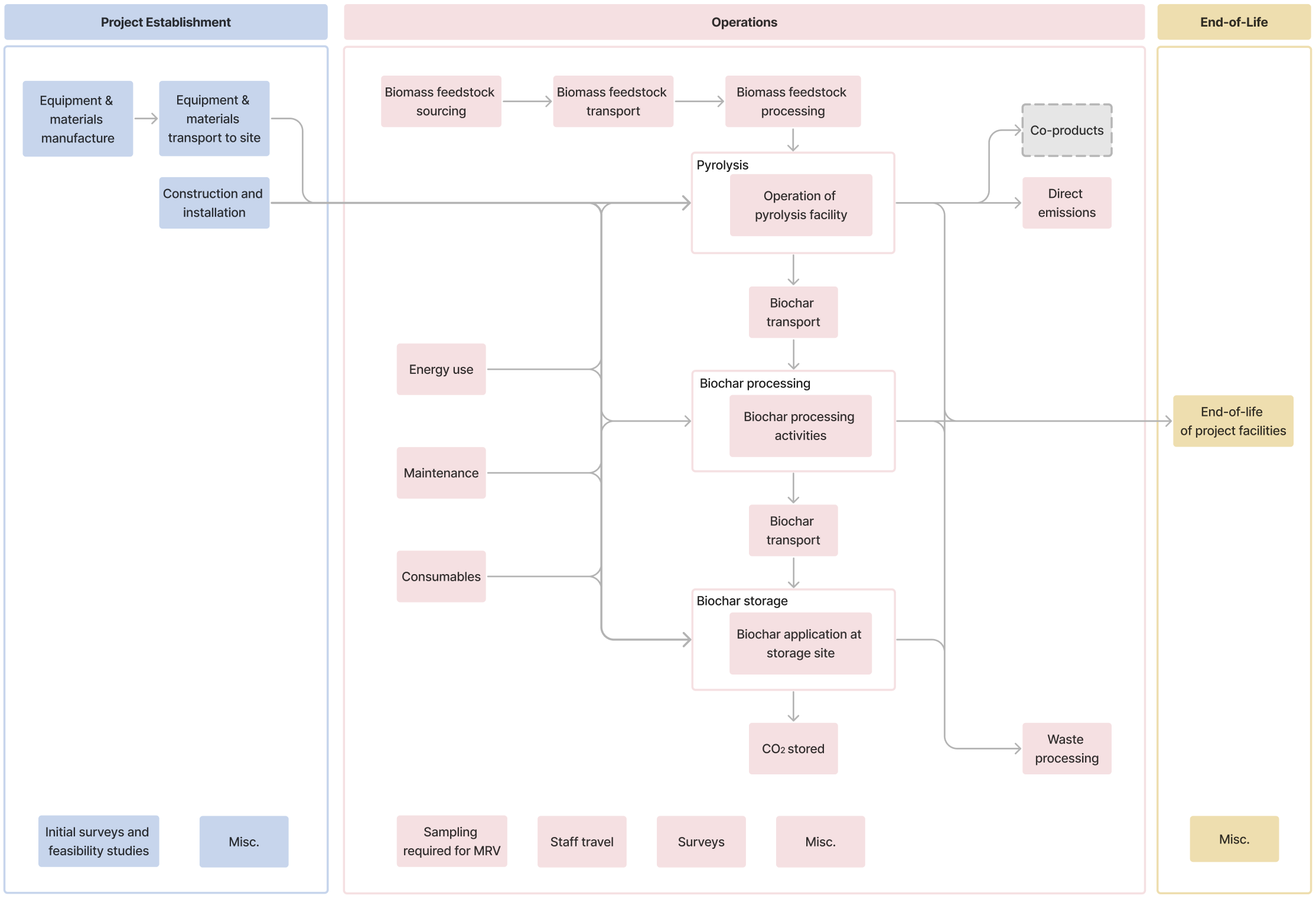
The system boundary must include all SSRs controlled by and related to the Project, including but not limited to the SSRs in Figure 1 and Table 1. If any GHG SSRs within Table 1 are deemed not appropriate to include in the system boundary, they may be excluded provided that robust justification and appropriate evidence is provided in the PDD.
Figure 1: Process flow diagram showing system boundary for biochar projects

Table 1. Scope of activities and GHG SSRs to be included in the system boundary
| Activity | GHG Source, sink or reservoir | GHG | Scope | Timescale of emissions and accounting allocation |
|---|---|---|---|---|
Project Establishment | Equipment and materials manufacture | All GHGs | Embodied emissions associated with equipment and materials manufacture for project establishment (lifecycle modules A1-312). To include product manufacture emissions for equipment, buildings, infrastructure and temporary structures. | Before project operations start - must be accounted for in the first Reporting Period or amortized in line with allocation rules (See Section 8.5.1) |
Equipment and materials transport to site | All GHGs | Transport emissions associated with transporting materials and equipment to the project site(s) (lifecycle module A412). | ||
Construction and installation | All GHGs | Emissions related to construction and installation of the project site(s) (lifecycle module A512). To include energy use for construction, installation and groundworks, as well as waste processing activities and emissions associated with land use change. | ||
Initial surveys and feasibility studies | All GHGs | Any embodied, energy and transport emissions associated with surveys or feasibility studies required for establishment of the project site. | ||
Misc. | All GHGs | Any SSRs not captured by categories above, for example staff transport. | ||
Operations | Biomass feedstock sourcing | All GHGs | Any embodied, energy and transport emissions associated with biomass cultivation and harvesting. | Over each Reporting Period - must be accounted for in the relevant Reporting Period (See Section 8.5.2) |
Biomass feedstock transport | All GHGs | Transport of biomass including to biomass processing site and all other transport of biomass ahead of biochar production. | ||
Biomass feedstock processing | All GHGs | Any embodied, energy and transport emissions associated with biomass feedstock processing. | ||
| Pyrolysis | All GHGs | Emissions associated with pyrolysis including:
| ||
Direct emissions | All GHGs | Direct emissions released during pyrolysis. See Section 9.2.1 for calculation details. | ||
Biochar processing | All GHGs | Emissions associated with biochar processing and characterization including:
| ||
Biochar storage | All GHGs | Emissions associated with biochar storage including:
| ||
Biochar transport | All GHGs | All transport of biochar including to biochar processing site and to the biochar storage site. | ||
CO₂ Stored | CO₂ only | The gross amount of CO₂ removed and durably stored from a biochar project over a Reporting Period. | ||
Sampling required for MRV | All GHGs | Any embodied, energy and transport emissions associated with sampling for MRV purposes, including transportation to collect samples, shipping of samples for laboratory analysis and sample processing. | ||
Staff travel | All GHGs | Flight, car, train or other travel required for the project operations, including contractors and suppliers required on site. | ||
Surveys | All GHGs | Equipment, energy use and transport associated with surveys e.g. ecological surveys. | ||
| Misc. | All GHGs | Any SSRs not captured by categories above. | ||
| End-of-Life | End-of-life of project facilities | All GHGs | Anticipated end-of-life emissions (lifecycle modules C1-412). To include deconstruction and disposal of the project site(s), equipment, vehicles, buildings or infrastructure. | After Reporting Period - must be accounted for in the first Reporting Period or amortized in line with allocation rules (See Section 8.5.3) |
| Misc. | All GHGs | Any emissions SSR not captured by categories above. |
The Project Proponent must consider all GHGs associated with SSRs, in alignment with the United States Environmental Protection Agency’s definition of GHGs, which includes: carbon dioxide (CO₂), methane (CH4), nitrous oxide (N20) and fluorinated gasses such as hydrofluorocarbons (HFCs), perfluorocarbons (PFCs), sulfur hexafluoride (SF6) and nitrogen trifluoride (NF3). For CO2 stored, only CO2 shall be included as part of the quantification. For all other activities all GHGs must be considered. For example, the release of CO2, CH4, and N2O is expected during diesel consumption.
All GHGs must be quantified and converted to CO2e in the GHG Statement using the 100-year Global Warming Potential (GWP) for the GHG of interest, based on the most recent volume of the IPCC Assessment Report (currently the Sixth Assessment Report).
Miscellaneous GHG emissions are those that cannot be categorized by the GHG SSR categories provided in Table 1. The Project Proponent is responsible for identifying all sources of emissions directly or indirectly related to project activities and must report any outside of the SSR categories identified as miscellaneous emissions.
Emissions associated with a project's impact on activities that fall outside of the system boundary of a project must also be considered. This is covered under Leakage in Section 8.5.4.
System boundary considerations
Ancillary activities
Ancillary activities (such as supplementary research and development activities and corporate administrative activities) that are associated with a project but are not directly or indirectly related to the issuance of Credits can be excluded from the system boundary.
Secondary Impacts on GHG emissions
Biochar may have additional impacts on GHG emissions beyond the scope of this Protocol. For example, there may be potential for increased Soil Organic Carbon (SOC) as a result of biochar application to soil. These potential secondary climate effects are uncertain at this time and are not covered by this Protocol.
Considerations for Waste Input Emissions
Embodied emissions associated with system inputs considered as waste products may be excluded from the accounting of the GHG Statement system boundary of the CDR process if all of the below criteria are met:
- The waste product is fundamentally tied to or is the result of a separate process.
- The separate process was already operating or was likely to continue operating in absence of the CDR process.
- The amount of the waste product used by the CDR project was not already being utilized as a valuable by-product or co-product by another party for non-CDR uses.
- Market leakage emissions are fully considered.
- The separate process has a pathway toward compliance with net-zero emissions.
An example to illustrate this would be biomass residues generated by forest maintenance. If the residues would likely be generated without a biochar project in a baseline scenario, and the rest of the criteria above are met, they can be used in the GHG accounting without an emissions burden. However, emissions relating to the processing of these residues, such as drying and transport, should be included in the GHG Statement. The Project Proponent must provide documentation that the above criteria are met in order to omit such emissions from the GHG Statement.
In the case that a relevant separate process would not continue operating or would not begin operating without revenue from waste product valorization, emissions should be allocated to the waste product used in the system boundary. In the case that a waste product from a separate process was already being used as a by-product to serve some other process, emissions generated from the displacement of the supply of the by-product must be considered as part of the Leakage assessment (See Section 8.5.4).
Considerations for Project Activities Integrated into Existing Practices
In some instances, the Project activities may be integrated into existing activities, such as biochar spreading while tilling. Activities that were already occurring and would continue to occur without the CDR Project may be omitted from the system boundary of the GHG accounting, if evidence that the activity was already occurring and would have continued to occur in the absence of the CDR Project can be provided.
Co-product allocation
The biomass pyrolysis process may result in the production of co-products, such as bio-oil and pyrolysis gas (bio-gas). Regardless of the production of a co-product and any existing sustainability reporting requirements related to that co-product, total process emissions must be allocated to the CDR project for the purposes of Crediting.
Allocating process emissions to a co-product is permissible only if the co-product is also Credited by Isometric as a CDR Pathway. Where Isometric Credits are generated for both bio-oil and biochar injection resulting from the same thermochemical conversion process, emissions should be allocated proportionately to each storage pathway for the purposes of calculating net-CO2e removal for each. The allocation of emissions should be performed based on a relative proportion of carbon content to be stored via either pathway, which will be reviewed by Isometric at the point of verification.
Baseline
The baseline scenario for biochar projects assumes that the activities associated with the biochar Project do not take place and that any infrastructure associated with the biochar Project is not built.
The counterfactual is the CO₂ stored in the biomass feedstock that would have remained durably stored in the biomass in the absence of the Project. This is called ineligible biomass in the Biomass Feedstock Accounting Module 1.2. The Biomass Feedstock Accounting Module sets out requirements for establishing ineligible biomass as part of the Counterfactual Storage Eligibility criteria. The Biomass Feedstock Accounting Module includes details for quantification of .
See Section 3 of the Biomass Feedstock Accounting Module for requirements.
Net CDR Calculation
Calculation Approach and Reporting Period
The Reporting Period, RP, for biochar projects represents an interval of time over which removals are calculated and reported for verification. The equations used to calculate net CO2e removals will pertain to all GHG emissions and CO2 removals occurring over a Reporting Period. In most cases, the Reporting Period will be an interval of time bounded by a batch of biomass feedstock sourcing, pyrolysis, biochar processing and biochar storage activities, for example a spreading event.
For all storage pathways associated with biochar, it is necessary to calculate the carbon content of the biochar, . Guidelines for determining biochar carbon content are outlined below, and should be used in conjunction with the relevant storage Module.
In addition to biochar quantification, upfront characteriztion is required to assess CO2 removed via the production of biochar and biochar durability of. The requirements for this are set out in Section 10 of this Protocol.
GHG emission calculations must include all emissions related to the Project activities that occur within the Reporting Period. This includes: (a) any emissions associated with project establishment allocated to the Reporting Period (See Section 8.5.1) (b) any emissions that occur within the Reporting Period (See Section 8.5.2), (c) any anticipated emissions that would occur after the Reporting Period that have been allocated to the Reporting Period (See Section 8.5.3) and (d) leakage emissions that occur outside of the system boundary that are associated with the Reporting Period (See Section 8.5.4).
Total net CO2e removal is calculated for each Reporting Period, and is written hereafter as . The final net CO2e removal quantification must be conservatively determined, giving high confidence that at a minimum, the estimated amount of CO2e was removed.
In line with the Isometric Standard, this Protocol requires that Removal Credits are issued ex-post. Credits may be issued once CO₂ has been durably stored in the identified storage reservoir.
Calculation of CO₂eRemoval, RP
Net CO2e removal for the production of biochar and its durable storage for each Reporting Period, , can be calculated by Equation 1.
(Equation 1)
Where:
- - the total net CO2e removal for the Reporting Period, RP, in tonnes of CO2e
- - the total CO2 removed from the atmosphere and stored as organic carbon in the biochar for the RP, in tonnes of CO2e
- - the total counterfactual CO2 removed from the atmosphere and stored as organic carbon in the absence of the Project for the RP, in tonnes of CO2e
- - the total GHG emissions for the RP, in tonnes of CO2e
Reversals which occur after Credits have been issued are separately accounted for by the Buffer Pool, and are therefore not included in Equation 1. See Section 4 of the Biochar Storage in Agricultural Soils Module and Section 5.6 of the Isometric Standard for further information regarding the handling of reversals.
Calculation of CO₂eStored, RP
The method of calculation for will depend on the method of storage. Refer to the relevant storage Module for requirements.
Calculation of Cbiochar
can be calculated for either a blend of biochars (Storage batch), or for individual Production Batches.
A ‘Production Batch’, , typically consists of utilizing a single type of biomass feedstock, often of a single source of origin, converting the biomass to biochar via pyrolysis, and transporting that biochar to the storage site for storage. The unique characteristics of the biomass used, the pyrolysis process, the produced biochar characteristics, transportation distances, and storage site characteristics will be the same for all of the biochar within a Production Batch. The process leading to the formation of a 'Production Batch' is a 'Production Process'.
The total amount of CO2 contained in the stored biochar can be calculated as follows.
Where all biochar Production Batches are blended prior to storage:
(Equation 2)
Where biochar Production Batches are not blended prior to storage:
(Equation 3)
Where:
- - Storage Batch
- - Production Batch
- - number of Production Batches, , blended in the Storage batch,
- - the total CO2 removed for batch , in tonnes of CO2e
- - the concentration of C in the biochar stored for Storage Batch OR for each production batch included in storage Batch , as weight percent
- - the total mass of biochar emplaced for Storage Batch OR for each production batch included in Storage Batch , in tonnes
- - the content of C in CO2, as a mass percent
The total carbon content in biochar must be assessed following ASTM D5373: Standard Test Methods for Determination of Carbon, Hydrogen and Nitrogen in Analysis Samples of Coal and Carbon in Analysis Samples of Coal and Coke, or an equivalent procedure that yields the percent weight of carbon (%wt of C) in the biochar. Alternative methods or analytical equipment which determine total carbon content may be utilized if justified and documented to be equivalent to ASTM D5373. For example, EPA 9060A can be used for analysis of liquid samples, in the case where a biochar may be applied as a slurry.
This Protocol provides two alternative methods for the frequency with which carbon content must be measured and quantified. The first method (A) involves measuring every batch, the second method (B) involves only sampling a proportion of all batches, and conservatively estimating the carbon content of unsampled batches.
Method A: Measure every Batch
Using this method, the carbon content of the Production or Storage Batch must be quantified through direct measurement, either by:
- Sampling the Biochar (which may be blended, or non-blended)
- Sampling all constituent Production Batches which comprise the Storage Batches, and calculating the carbon content of the Storage Batch through a linear weighted combination of the carbon contents of these Production Batches, as given in Equation 3.
- Note that in the case of unblended biochar, the Biochar originates from only a single Production Batch, by definition, and no calculation is required
For details regarding the acceptable minimum number of samples to be taken for each sampled Batch, see minimum number of samples per Batch below. If multiple samples are taken per Batch, the average content of these samples must be used.
Method B: Sampling a Production Process
For a given Production Process of a feedstock, samples must be taken directly for at least 90 Production Batches, to ensure there is enough data to estimate carbon content for future Production Batches with appropriate statistical significance. Until the time at which this threshold is reached, Method A must be used.
Subsequently, samples must be taken at least every 10 Production Batches.
For the acceptable minimum number of samples to take per Batch, see minimum number of samples per Batch below.
For batches which are not sampled, carbon content must be conservatively estimated, as follows:
(Equation 4)
(Equation 5)
Where:
- - the standard error of the mean of carbon content, across all eligible samples for this Production Process
- - the standard deviation of carbon content, across all eligible samples for this Production Process
- - the number of eligible samples for this Production Process
- - the mean carbon content of all eligible samples for this Production Process
Eligible samples are those taken in the previous 6 months before a specific Production Batch was produced. Older samples may not be used.
Additionally, batches must be subject to random sampling, to alleviate the risk of any given batch containing a substance with a substantially different carbon content.
A random sampling approach must be agreed upon with Isometric and documented in the Project Design Document, whereby Isometric will contact the Project Proponent on randomly selected days, at an agreed cadence, which must be no less frequent than once per month, on average. Once contacted, the Project Proponent must sample the carbon content of the subsequent batches processed.
If the Project Proponent is unable to carry this random sampling out on 3 occasions within a 6 month period, or if within a 6 month period more than 3 measurements are below 3 standard deviations from the mean, this will trigger a Project review by Isometric.
If there is a significant change to a Production Process for a feedstock, which is likely to alter the average carbon content of the feedstock, or if significant deviations in carbon content are detected, the feedstock should be considered as a new Production Process. This means that sampling must be restarted, with all prior samples no longer able to be used for estimating carbon content.
Minimum number of samples per Batch
For all measurements taken, samples must be from a well mixed and representative aliquot of the biochar. To account for the possibility of variation within a single Production Batch either of the following approaches must be adopted:
-
A minimum of 3 samples must be taken for each measured Production Batch. These samples must be representative of the full range of physical characteristics (eg. particle size, color) available in the batch.
-
Justification and evidence must be provided to demonstrate that the “within batch” variation is likely to be minimal. For example, this could be justified due to the physical details of the Production Process used, or alternatively by providing data examining the “within batch” carbon content variation.
Process for handling carbon content measurement outliers
This process applies only if method B is used to calculate carbon content and should be used whether a batch was sampled or not. For a given Production Process, an Outlier is defined as any individual sample which lies more than 3 standard deviations, , above or below the mean. To minimize the potential overall impact of outlier measurements, all carbon content measurement outliers must be handled via the applying the technique of "winsorization”, as follows.
For a given measurement, , the winsorized measurement is defined as follows:
- For a measurement where ,
- For a measurement where ,
Where and are calculated from all carbon content samples from the same Production Process taken within 6 months of the removal for which the carbon content is being calculated. For estimating the carbon content from sampled batches, only historical samples should be used to calculate and and not samples from the batch being calculated. The standard deviation, , should be calculated with the formula for sample standard deviation.
The winsorized measurement, , must be used for the determination of carbon content.
This winsorization process must only be applied once a minimum number of 90 measurements have been taken, to ensure statistical significance.
The Project Proponent must monitor occurrences of outliers, and investigate if significantly more than the statistically expected number occurs, as it may be indicative of a systematic issue. This may be checked at verification, at the discretion of the verifying VVB.
Measurement of Mass of Biochar Applied
The mass of biochar applied is measured via determination of weight of delivered biochar to the application site using a calibrated scale. The total mass of applied biochar may be determined by the difference in biochar delivery truck weight measured upon arrival at the application site and at departure, after offloading of biomass, either into storage or directly applied.
Any truck scale used must have a current certification in accordance with applicable local, state, or federal regulations for legal-for-trade weights and measures. Testing and calibration of scales must utilize certified weights in accordance with local, state, or other regulations. Calibration weights must meet NIST Handbook 4413 specifications, and scale testing and calibration must be performed by a state certified entity.
Required Records & Documentation - CO2eStored, n
The Project Proponent must maintain the following records as evidence of gross CO2e stored in applied biochar:
- weigh scale tickets for each delivery of biomass (arrival and departure weights) or other equivalent records
- analytical results for each ASTM D5291, or equivalent, analysis for carbon content of biomass from each batch as required
- documentation of any spills during application operations and estimates of quantity released
Records of all C analyses and application masses (e.g. weigh scale tickets) must be maintained by the Project Proponent for verification purposes for a period of at least five years.
Other Considerations -CO2eStored, n
Although limited and of small quantity, biochar application processes should be monitored to ensure that any process upsets or equipment failures and resulting spills of biomass are monitored, documented, quantified, and accounted for in the GHG Statement of the Project batch. For each batch, where a process upset results in loss of biochar, that amount must be deducted from the delivered amount of biochar based on delivery weigh tickets. Such amounts must be allocated directly to the specific biochar application.
Calculation of CO₂eCounterfactual, RP
Type: Counterfactual
describes the CO2 that would have been removed from the atmosphere and stored beyond 15 years in the baseline scenario.
The calculation of is determined by the requirements outlined in Section 2 of the Biomass Feedstock Accounting Module 1.2.
Calculation of CO₂eEmissions, RP
Type: Emissions
is the total quantity of GHG emissions from operations and allocated embodied emissions for each Reporting Period . This can be calculated as:
(Equation 6)
Where:
- - the total GHG emissions for a Reporting Period, RP, in tonnes of CO2e
- - the total GHG emissions associated with project establishment for a RP, in tonnes of CO2e, , see Section 8.5.1
- - the total GHG emissions associated with operational processes for a RP, in tonnes of CO2e, see Section 8.5.2
- - the total GHG emissions that occur after the RP and are allocated to the RP, in tonnes of CO2e, see Section 8.5.3
- - the GHG emissions associated with the Project’s impact on activities that fall outside of the system boundary of a Project, over a given RP, in tonnes of CO2e, see Section 8.5.4
The following sections set out specific quantification requirements for each variable.
Calculation of CO₂eEstablishment, RP
GHG emissions associated with should include all historic emissions incurred as a result of project establishment, including but not limited to the SSRs set out in Table 1.
Project establishment emissions occur from the point of project inception through to before the first removal activity takes place. GHG emissions associated with project establishment may be allocated in one of the following ways, with the allocation method selected and justified by the Project Proponent in the PDD:
- as a one time deduction from the first Reporting Period
- allocated to removals as annual emissions over the anticipated project lifetime
- allocated per output of product (i.e., per tonne CO₂ removed) based on estimated total production over project lifetime
The anticipated lifetime of the Project should be based on reasonable justification and should be included in the Project Design Document (PDD) to be assessed as part of project validation.
Allocation of emissions to removals must be reviewed at each Crediting Period renewal and any necessary adjustments made. If the Project Proponent is not able to comply with the allocation schedule described in the PDD (e.g., due to changes in delivered volume or anticipated project lifetime), the Project Proponent should notify Isometric as early as possible in order to adjust the allocation schedule for future removals. If that is not possible, the Reversal process will be triggered in accordance with the Isometric Standard, to account for any remaining emissions.
Calculation of CO₂eOperations, RP
GHG emissions associated with should include all emissions associated with operational activities including but not limited to the SSRs set out in Table 1. This includes direct emissions from pyrolysis, , for which calculation and measurement details are set out in Section 9.2.
For biochar projects, the Reporting Period begins when Removal activity associated with a batch of Removals begins and ends upon application of biochar from that batch at the storage site. As an example, for Projects storing biochar in agricultural soils, the Reporting Period begins with biomass feedstock sourcing and ends with biochar application to agricultural soils. The Reporting Period may cover a set period of time, for example a one month period of activity, inclusive of biomass sourcing through to application on agricultural soils for batches of Removals that fall into that month.
emissions must be attributed to the Reporting Period in which they occur. Allocation may be permitted in certain instances, on a case by case basis in agreement with Isometric.
Calculation of CO₂eEnd-of-life, RP
includes all emissions associated with activities that are anticipated to occur after the Reporting Period, but are directly or indirectly related to the Reporting Period. For example this could include end-of-life emissions for project facilities (indirectly related to all deployments).
GHG emissions associated with may occur from the end of the Reporting Period onwards, and typically through to completion of project site deconstruction and any other end-of-life activities.
GHG emissions associated with activities that are directly related to each deployment must be quantified as part of that Reporting Period. GHG emissions associated with activities that are indirectly related to all deployments may be allocated in the same ways as set out in .
Given the uncertain nature of emissions, assumptions must be revisited at each Crediting Period and any necessary adjustments made. Furthermore, if there are unexpected emissions associated with a Reporting Period, or the Project as a whole, that occur after the Project has ended, then the Reversal process will be triggered to compensate for any emissions not accounted for.
Calculation of CO₂eLeakage, RP
includes emissions associated with a project's impact on activities that fall outside of the system boundary of a project.
It includes increases in GHG emissions as a result of the Project displacing emissions or causing a knock on effect that increases emissions elsewhere. This includes emissions associated with activity-shifting, market leakage and ecological leakage.
It is the Project Proponent's responsibility to identify potential sources of leakage emissions. At a minimum, biochar Projects must account for market leakage emissions associated with biomass feedstocks in accordance with the Biomass Feedstock Accounting Module 1.2, as well as market leakage emissions associated with the production of co-products, such as bio-oil or pyrolysis gasses.
emissions must be attributed to the Reporting Period in which they occur. Allocation may be permitted in certain instances, on a case by case basis in agreement with Isometric.
Emissions Accounting
This section of the Protocol outlines requirements for emissions accounting relating to energy use, transportation, and embodied emissions associated with a CDR project.
Energy Use Accounting
This section sets out specific requirements relating to quantification of energy use as part of the GHG Statement. Emissions associated with energy usage result from the consumption of electricity or fuel.
Examples of electricity usage may include, but are not limited to:
- Electricity consumption for pyrolysis activities
- Processing equipment, motors, drives and instrumentation
- Biomass pre-treatment, drying, densification or particle size reduction
- Facility operations
- Pyrolysis system start up
- Electricity for building operation & management
- Electricity consumption for any biochar processing activities at the pyrolysis site or application site
Examples of fuel consumption may include, but are not limited to:
- Pyrolysis system start up
- Pyrolysis reactor heating
- Emission control (e.g. propane for flare co-firing or pilot)
- Handling equipment, such as fork trucks or loaders
- Fuel consumption of agricultural machinery for spreading
The Energy Use Accounting Module 1.1 provides guidance on how energy-related emissions must be calculated in a CDR project. It sets out the calculation approach to be followed for intensive facilities and non-intensive facilities and acceptable emissions factors.
Refer to Energy Use Accounting Module for the calculation guidelines.
Transport Emissions Accounting
This section sets out specific requirements relating to quantification of emissions related to transportation.
Emissions associated with transportation include transportation of products and equipment as part of a Reporting Period process. Examples may include, but are not limited to:
- Transportation of biomass to pyrolysis facility
- Transportation of pyrolyzed biochar to storage site
- Transportation and shipping related to collecting samples for characterization
The Transportation Emissions Accounting Module 1.0 provides guidance on how transportation-related emissions must be calculated in a CDR project so that they can be subtracted in the net CO2e removal calculation. It sets out the calculation approach to be followed and acceptable emissions factors.
Refer to Transportation Emissions Accounting Module for the calculation guidelines.
Embodied Emissions Accounting
This section sets out specific requirements relating to quantification of embodied emissions as part of the GHG Statement. Embodied emissions are those related to the life cycle impact of equipment and consumables.
Examples of project-specific materials and equipment that must be considered as part of the embodied emission calculation include but are not limited to:
- Process inputs or consumables:
- Catalysts
- Water (for biomass pre-treatment or reactor cooling, not to be used during pyrolysis)
- Thermal oils used for heat transfer
- Coolants used for biochar quench
- Gasses such as nitrogen used for process or instrumentation purges
- Gasses, reagents or other materials used for operation of monitoring equipment and on-site analyzers
- Equipment:
- Pyrolysis reactor
- Feedstock conveyors, augers, feed bins, and related equipment
- Biochar quench or condenser units, including any heat transfer equipment, such as glycol chillers and pumps
- Offgas emissions control systems, such as flares or oxidizers
- Preparation or mixing equipment
- Pumps, piping, and related equipment
- Storage tanks
- All support structures, facilities, and infrastructure, including steel platforms, framing, supports, concrete footings and building structures
- On-line analyzers, measurement equipment, or other such devices
The Embodied Emissions Accounting Module 1.0 sets out the calculation approach to be followed including allocation of embodied emissions, life cycle stages to be considered, data sources and emission factors.
Refer to Embodied Emissions Accounting Module for the calculation guidelines.
Biomass Feedstock Pyrolysis Requirements & Emissions Calculations
Pyrolysis is the process of thermochemical conversion of a solid biomass feedstock. The biomass is heated to a temperature greater than 300°C without addition of an oxidizing atmosphere. Pyrolysis of biomass results in a product mixture containing solid biochar, liquid bio-oil, and gasses. The gasses contain both condensable volatiles (bio-oil), and non-condensable pyrolysis gasses (predominantly CH4, with H2, CO, CO₂ and light hydrocarbons).
There are a wide range of technologies for achieving pyrolysis of solid biomass, which can generally be categorized into "slow pyrolysis" and "fast pyrolysis" based on the heating rate and residence time of biomass in the pyrolysis chamber. Slow pyrolysis processes are ideal to maximize the yield of pyrolysis towards the solid biochar product, and minimize the production of bio-oil and pyrolysis gasses. Several reactor configurations can be used to achieve slow pyrolysis of biomass to produce biochar, including both batch reactors and semi-batch reactors (e.g. fixed-beds, fluidized-beds, etc.). Any type of reactor configuration is eligible under this Protocol, provided that the reactor design requirements set out in Section 9.1 below are satisfied. A brief overview of common reactor configurations covered under this Protocol are provided in the Table 2 below. However, novel reactor configurations not belonging to any of the categories listed here will be acceptable provided that the appropriate reactor design documentation according to Section 9.1 is supplied in the PDD. All reactor designs, including the reactor type, engineering design diagrams and materials selection must be described in the PDD.
Table 2: Overview of common reactor types
| Reactor type | Description |
|---|---|
| Fixed-bed reactor | Solid biomass is loaded into a vessel. Heat is applied to the vessel to increase the temperature of the biomass. Once the target pyrolysis temperature is reached, and potentially sustained for some period of time, the solid biochar product is collected in a batch-mode. Gaseous and solid products self-separate within the reactor. |
| Auger reactor | Solid biomass is continuously fed to and transported through a cylindrical vessel using a screw-type fitting. Heat is applied to the exterior of the vessel. As biomass is transported along the length of the reactor, its temperature is increased. The target pyrolysis temperature is reached at the product exit point from the reactor. Gaseous and solid products are collected and separated at the reactor outlet. The biochar product is collected continuously. |
| Rotary kiln reactor | Solid biomass is continuously loaded at the top of an inclined rotating drum. As more biomass is added to the vessel, biomass inside the vessel is transported downwards. Heat is applied to the exterior of the vessel. As biomass is transported along the length of the reactor, its temperature is increased. The target pyrolysis temperature is reached at the product exit point from the reactor. Gaseous and solid products self-separate at the reactor outlet. The biochar product is collected continuously. |
Maximum pyrolysis temperature (PT) may also be manipulated in order to increase the yield of solid biochar products and their relative carbon stability. For example, pyrolysis at higher temperatures may lower the yield of the solid biochar. At the same time, thermal breakdown of biochar is positively correlated with increasing temperatures, yielding biochar with lower volatile content that is therefore more stable. 500–800°C is the optimum range for pyrolysis temperature for production of biochar14.
Reactor design requirements
Design diagram requirements
An engineering design diagram of the chemical reactor used to achieve pyrolysis must be included in the PDD. The design diagram must include details of the dimensions of the reactor, the locations of material inflows/outflows, the positioning of sensors for the monitoring of temperature/pressure, details of any internal equipment such as agitators or heating/cooling coils and details of any external heat transfer equipment (including heat exchange fluid entry/exit points and corresponding sensors for flow rate and temperature). A sufficient number of viewpoints must be included in the engineering design diagram to show the positioning of all of the key components listed above. Any other process equipment essential to the safe and effective operation of the pyrolyzer not listed above should be included and highlighted in the engineering design diagram.
Pyrolysis gas loss
The reactor design must include sensors necessary to quantify any loss of pyrolysis gasses during operation of the reactor to leakage. This should include, at minimum, sensors to determine the outflow of pyrolysis gasses from the flue gas outlet, which can be used in conjunction with a suitable reactor model to determine the amount of pyrolysis gasses produced and to estimate any loss of these gasses by unmonitored and unintentional leakage to the environment. The chemical reactor model used to characterize reactor performance and estimate pyrolysis gas losses should consider all physical and chemical mechanisms relevant to the operation of the chosen reactor type. The chemical reactor model should incorporate a chemical kinetics model which is based on the latest scientific understanding for the chosen reactor configuration. The model should be demonstrated to be validated using empirical data and should include a process mass balance accounting for the product yields. Details of the validation of the chemical reactor model should be provided in the PDD.
Construction Considerations
It is anticipated that the operation of the pyrolyzer will occur at high temperature, and may occur at elevated pressure. Appropriate considerations need to be made in the design of the reactor to mitigate potential adverse operational conditions. Details must be provided in the PDD to describe the selection of materials for each component of the reactor, including suitable justification of these choices from the perspectives of thermal and mechanical resilience. For reactors operating at high pressures, considerations should be made relating to the operating pressure, vessel shape/size, positioning of material inlets/outlets, and positioning of sensors to ensure mechanical integrity of the reaction vessel. Such considerations should be made in compliance with a suitable local standard which provides regulations for the design and fabrication of pressure vessels, such as 2014/68/EU (the "Pressure Equipment Directive") or an appropriate regional equivalent standard in the region of project operation. If no such regional standard exists in the region of operation, Project Proponents are required to use the 2014/68/EU standard.
Reactor Maintenance
An appropriate reactor maintenance plan should be in place, and must be detailed in the PDD. The maintenance plan should outline how the Project Proponent will ensure the structural integrity of the reactor vessel to mitigate against potential material loss events. This includes suitable monitoring and mitigation for mechanical and thermal degradation events which may lead to the failure of the vessel and subsequent release of materials into the environment. All maintenance plans should be in compliance with a suitable local standard which provides regulations for the maintenance of pressure vessels, such as 2014/68/EU or an appropriate regional equivalent standard in the region of project operation.
Direct Emissions
The thermochemical conversion of solid biomass to produce biochar in a pyrolysis process also produces a gas as a significant co-product. The gas contains both volatile condensable components (bio-oil) and non-condensable components (pyrolysis gasses; predominantly CH4, with H2, CO, CO₂ and light hydrocarbons). Depending on the specific technologies deployed by the Project, there are various options for handling the gaseous co-product eluted from the pyrolyzer. Each of the permissible options for handling the gaseous product, and the associated requirements for emissions accounting for each, are detailed in this Section.
The gasses eluted from the pyrolyzer are fed to a condenser, or any other suitable gas-liquid separation unit, to separate the condensable and non-condensable fractions of the gaseous product. The resulting (condensable) liquid-phase is bio-oil, and the (non-condensable) gas-phase is pyrolysis gasses. There are two permissible end-use emissions accounting approaches for the produced bio-oil:
- Storage of the produced bio-oil by injection into natural or engineered subsurface features or geologic storage formations which may include, but are not limited to, reservoirs, saline aquifers, caverns, or mines. Storage of produced bio-oil must be conducted in compliance with the requirements described in the Bio-Oil Geological Storage Protocol. In this case, the Project Proponent may claim Credits for the storage of bio-oil, in addition to the Credits claimed for storage via biochar (as detailed under this Protocol). Where Isometric Credits are generated for both bio-oil injection and biochar resulting from the same thermochemical conversion process, emissions associated with the thermochemical conversion of solid biomass to produce biochar and bio-oil should be allocated proportionately to each storage pathway for the purposes of calculating net-CO2e removal for each (see Section 7.1.1 for allocation calculation details); or
- Provision of produced bio-oil to a downstream consumer for third-party use, such as combustion for heating. In this case, the Project Proponent must allocate all process emissions to CDR (see Section 7.1.1 of this Protocol for allocation calculation details).
There are four permissible end-use emissions accounting approaches for the produced pyrolysis gasses:
- Venting of pyrolysis gasses directly to the atmosphere. The Project Proponent must measure the flow rate and composition of the vented gas stream to determine the emissions associated with the vented gasses. Composition measurements must account for at least CH4, H2, CO, and CO2.
- Venting of pyrolysis gasses to the atmosphere via an emissions control unit, such as a flare stack. The Project Proponent must measure the flow rate and composition of the vented gas stream immediately upstream of the point of emission to the atmosphere to determine the emissions associated with the vented gasses. Composition measurements must account for at least CH4, H2, CO, and CO2.
- Combustion of pyrolysis gasses within the Project gate to provide thermal energy for operation of the pyrolyzer. The Project Proponent must measure the flow rate and composition of the flue gas eluted from the heating source for the pyrolyzer. Composition measurements must account for at least CH4, H2, CO, and CO2. It should be noted that the flue gas from the pyrolyzer heating source may also partially result from co-firing with fuels obtained from outside sources. If the flue gas from the pyrolyzer heating source is directly monitored, it is not necessary to include fuel combustion for heating the pyrolyzer in the calculation of , to avoid double counting. However, the emissions associated with the production and transportation of such fuels must still be accounted for. Bio-oil produced during pyrolysis may also be co-fired using this approach, and can be accounted for in the same way as for the co-firing of pyrolysis gasses.
- Provision of pyrolysis gasses to a downstream consumer for third-party use. In this case, the Project Proponent must allocate all process emissions to CDR (see Section 7.1.1 for allocation calculation details).
All non-CO2 emissions to the atmosphere, via any of the approaches described above, must be converted to tonnes of CO2e using the 100-year Global Warming Potential (GWP) for the relevant GHGs, based on the most recent volume of the IPCC Assessment Report (presently the Sixth Assessment Report).
Calculation of direct emissions - CO₂eDirect,RP
Direct emissions from a pyrolysis process occur when pyrolysis gasses are emitted to the atmosphere, are combusted in an emissions control unit, or are combusted within the process for the provision of thermal energy for the process. Direct emissions should be calculated as follows:
(Equation 7)
Where:
- - the total amount of non-CO2 GHG emissions associated with the release of pyrolysis gasses directly to the atmosphere, via combustion in an emissions control unit, or via combustion for the provision of thermal energy within the process, during a Reporting Period, , in tonnes of CO2e.
- - the total mass flow rate of gas emitted to the atmosphere during time period , in tonnes per hour. Measurement must be made immediately upstream of the point of emission to the atmosphere.
- - the concentration of species in the emitted gas during time period , expressed as a mass fraction. Measurement must be made immediately upstream of the point of emissions to the atmosphere.
- - the 100-year global warming potential of species .
- - the duration of time period , in hours.
- - the total number of species in the emitted gas stream.
- - the total number of time periods comprising the Reporting Period, .
Direct CO2e emissions, , consider non-CO2 emissions only to avoid double counting, given that release of CO2 emissions during pyrolysis will be realised in the reduction of carbon stored in the biochar after pyrolysis of biomass. Carbon stored is calculated as , which directly informs net CO2e removal and Crediting. Consideration of non-CO2 emissions during pyrolysis is important given the amount and composition of gasses emitted during pyrolysis may be substantially different to that emitted in the baseline scenario, for example as a result of biomass decay or combustion.
Measurements - CO₂eDirect,RP
Quantification of requires two primary measurements, the measurement of gas flow and the analysis of gas composition for CH4, H2, CO, and CO2 in the emitted gas stream.
Gas flow rate, , must be:
- Measured immediately upstream of the point of emission to the atmosphere; and
- Measured using a continuous inline meter, such as a coriolis meter, thermal mass meter, or similar, which satisfies the below requirements:
- Provided with a factory calibration for the specific gas composition range expected
- Meter accuracy specification of 2% full scale
- Recorded at a minimum frequency of 1-minute intervals
- Must be calibrated in accordance with and at a frequency which meets or exceeds manufacturer calibration requirements, but which in any case must be no less than annual
- Calibration traceable to national standards
- Meters are selected and installed for the expected and observed operating range of the emitted stream
- Meters are installed in accordance with manufacture installation guidelines, including, for example, minimum distances up or downstream of piping disturbances required to ensure accurate flow measurement
- Raw data must be made available upon request
The concentration of CH4, H2, CO, and CO2 must be:
- Measured immediately upstream of the point of emission to the atmosphere
- Measured using a continuous inline analyzer, such as NDIR, TDL, or similar, which satisfies the below requirements:
- Must have an accuracy of 2% of full scale or better
- Recorded at a frequency of 1-minute intervals at minimum
- Must be calibrated in accordance with and at a frequency which meets or exceeds manufacturer calibration requirements, but which in any case must be no less than annual
- Calibration gasses must be traceable to national standards and a certificate of analysis indicating so
- Raw data must be made available upon request
Required Records & Documentation - CO₂eDirect,RP
The Project Proponent must maintain the following records as evidence supporting calculation of direct emissions from the biomass conversion process for a period of at least five years:
-
Raw data provided via emitted stream flow and concentration meters for the Reporting Period,
-
Calibration records for all measurement equipment, including, but not limited to, flow meters and composition measurements
-
Manufacturer operating manuals indicating required calibration procedures and frequency, as well as maintenance procedures and frequency for any measurement equipment
Biochar Characterization
Overview
This Section provides the requirements for the characterization of biochar for durable storage. Durability refers to the length of time for which CO2 is removed from the Earth's atmosphere. The durability of biochar will depend on its physical and chemical characteristics as well as the storage site conditions15, 16, 17. This Section will provide requirements and guidance for characterizing the physical and chemical properties of biochar to determine if the material is eligible for crediting under Isometric’s Biochar Production and Storage Protocol.
Biochar physical and chemical characteristics will be informed by the biomass feedstock type and pyrolysis conditions. This section will not set requirements or guidelines for biomass feedstock eligibility or pyrolysis conditions. Please refer to the Biomass Feedstock Accounting Module 1.2 and Section 9 of this Protocol for guidance and discussion on these two topics.
Some of the required measurements in this Section are associated with minimum or maximum thresholds for eligibility for crediting by Isometric. Other measurements may be required but have no associated eligibility threshold. Some measurements may not be required but this Protocol strongly recommends that the Project Proponent measure and report these values to facilitate scientific advances in biochar durability in soil. Analytical methods provided are examples of eligible methodologies but are not meant to indicate the only acceptable methodologies. The methodology or analytical technique used for each measurement must be stated in the PDD.
Biochar must be characterized prior to application to ensure safety and suitability for CO2 removal.
Physical Characteristics
The analyses described in this section regarding the physical composition of biochar are required in this Protocol for the purposes of information gathering given the nascency of durability quantification via the relevant storage Module. Physical properties of biochar may affect the evolution of biochar in soil18, however there is not yet any evidence that the physical properties of biochar would materially affect its durability on the time horizon considered for crediting in the relevant storage Module. Given the uncertainty surrounding biochar durability time horizons, coupled with the relation between physical characteristics of biochar and soil health, agricultural productivity, and albedo 19, 20, the following analyses of biochar physical characteristics will be recommended or required, with no associated eligibility thresholds.
Table 3: Recommended and Required Measurements of Biochar physical properties
| Property | Threshold | Analytical Method | Description | Recommended or required? |
|---|---|---|---|---|
| Specific surface area | – | BET ISO 9277:2022 | Surface area of applied material may influence a number of biochar stability and soil health characteristics, including: SOC stocks, adsorption rates, water retention and porosity21. Given the relative high porosity of biochar, specific surface area as opposed to external surface area may also indicate how the biochar will evolve as it ages in soil. The specific surface area will change overtime in soil22, 23, but there is no minimum or maximum surface area to prevent the acceleration of biochar degradation. Higher specific surface area is likely to accelerate degradation, especially in the case of large particles (where most area is internal). | Required |
| Porosity | – | Mercury porosimetry and gas adsorption ISO 15901-2:2022 | Porosity is an indicator of water adsorption potential22, 21. Increased water sorption is associated with the acceleration of physical weathering of the biochar material, thus affecting biochar stability. Biochar porosity will not be constant over time, but there is no minimum or maximum porosity to prevent the acceleration of biochar degradation. | Required |
| Specific external surface area | – | Sieving ISO 17892-4:2016 | Specific external surface area can be estimated from the particle size distribution, which is the parameter measured by sieving. Generally, larger biochar particles will break down slower. | Required |
Chemical Characteristics
The following analyses regarding the chemical composition of biochar will be used to assess the reactivity and durability of biochar-C in different storage environments. Some of these measurements will be used in the quantification of CO2estored , as outlined in Section 8.3 and the relevant storage Module. The required and recommended measurements listed below investigate multiple mechanisms of reactivity (or prevention of), including aromaticity and aromatic condensation, functional groups, and volatility. The redundancy of characterizing reactivity potential via different mechanisms serves to reduce the uncertainty surrounding the durability of biochar, and provides multiple indicators of confidence that durability will exceed the crediting time horizon.
Table 4: Recommended and Required Measurements of Biochar chemical properties
| Property | Threshold | Analytical Method | Description | Recommended or required? |
|---|---|---|---|---|
| Carbon Content | – | Standard Test Methods for Determination of Carbon, Hydrogen and Nitrogen in Analysis Samples of Coal and Carbon in Analysis Samples of Coal and Coke ASTM D5373 | The carbon content of applied biochar is necessary for the quantification of CO2estored, in accordance with Section 8.3. See Section 8.3.1 for carbon content sampling guidance. | Required |
H/Corganic | < 0.524 | Corg is calculated by subtracting the inorganic carbon from the total carbon content. H/Corganic is calculated by dividing H content by Corg. Corg and H content may be calculated with ASTM D5373. Inorganic carbon may be measured with Thermogravimetric analysis (TGA) using a modified version of ASTM D7582 by Barr et al. (2020) | Low H/Corganic ratios indicate the presence of significant amounts of aromatic compounds within the biochar. Aromatic compounds are highly stable, which is conducive to long-term stability of sequestered biochar in soil. | Required |
O/Corganic | < 0.225 | Corganic is calculated by subtracting the inorganic carbon from the total carbon content. O/Corganic is calculated by dividing O content by Corg. Corg content may be measured with ASTM D5373. Inorganic carbon may be measured with Thermogravimetric analysis (TGA) using a modified version of ASTM D7582 by Barr et al. (2020). Oxygen content may be calculated using ASTM E385-22. | The O/Corganicsub> ratio indicates the presence of functional groups, with lower ratios indicative of fewer functional groups. Having a smaller number of functional groups is favorable for biochar permanence, as functional groups can be sources of reactive sites on the biochar particle surface. C-O bonds are more labile than C-C bonds. Furthermore, the O/Corganic ratio is required to confirm that sufficiently low H/Corganic ratios are truly indicative of high levels of aromaticity, rather than oxygenated aliphatic carbon. | Required |
| Random Reflectance (R0) | White-light microscopy, eg ISO 7404-5:2009 | Random reflectance is an indicator of aromaticity, aromatic ring unit size and condensation. A R0 value greater than 2% has been proposed as a benchmark for quantifying the permanent pool of carbon in a biochar26. The R0 frequency distribution histogram can be used to decide what fraction of biochar above this benchmark can be classified as chemically inert26. | Required | |
Cation Exchange Capacity (CEC) | – | CEC is measured by cation extraction and subsequent measurement using ICP-MS (ISO 17294-1:2004) /OES (ISO 11885:2007) or AAS (standard). Appropriate extraction methods include ISO 11260:2018, ISO 23470:2018, or the Chapman method. | High CEC values are correlated with the presence of oxygen containing functional groups4. An increase in oxygen containing functional groups may increase the reactivity of the biochar. CEC is also an indicator of biochar’s ability to retain and exchange nutrients28. | Recommended |
Volatile matter content | <20%29(Dry Ash free) | Thermogravimetric analysis (TGA) Modified version by Barr et al. (2020) of ASTM D7582 | Volatile matter is the fraction of biochar that can be expected to partially degrade in the absence of an oxidizing environment. | Required N.B. If measuring Fixed Carbon content, Volatile matter content does not need to be measured because both these fractions sum to 100% of the biochar material. |
| Fixed Carbon content | Thermogravimetric analysis (TGA) Modified version by Barr et al. (2020) of ASTM D7582 | The fixed carbon content is the mass fraction of the biochar that will only volatilize if combusted at 900oC. Fixed C is also indicative of high aromaticity and recalcitrance. | Required N.B. If measuring Fixed Carbon content, Volatile matter content does not need to be measured because both these fractions sum to 100% of the biochar material. | |
| Ash Content | None | Thermogravimetric analysis (TGA) Modified version by Barr et al. (2020) of ASTM D7582 | Ash is the inorganic portion of biochar that will not volatilize even if combusted | Required |
| pH | – | Slurry pH probe. Refer to ISO 10390:2021 | Biochar pH indicates how biochar as a soil amendment may influence soil health and quality, and thereby microbial activity. In this way, pH has a secondary impact on biochar durability. There is no eligibility threshold associated with biochar pH. | Recommended |
| Bulk Carbon Bonding State | Aromaticity: >95% Aromatic condensation: >1 | NMR spectroscopy | High aromaticity and aromatic condensation are shown to increase MRT by an order of magnitude 32, 33. High degrees of aromatic condensation result in biochar that is less prone to microbial activity. | Recommended |
| External surface carbon bonding state composition | – | XPS | Biochar degrades from the outside in. If the exterior of the biochar particles has a different chemical than the center, that affects degradation rate. Comparing external to internal composition without depth profiling can be done by comparing XPS of in-tact particles to Raman/NMR of pulverised samples OR XPS of pulverised and unpulverised samples. In either case, the sample preparation should be specified in the PDD. Pulverising samples ensures the average chemical composition throughout the particle is measured, whereas the surface composition of in-tact particles can be characterised by XPS. | Recommended |
Sampling Guidance, Laboratory Requirements, Data Quality
Sampling Guidance
For the following required measurements in Table 4 above:
- Carbon content
- Random Reflectance (R0)
Samples should be taken using the same sampling regimes outlined in Section 8.3.1 for measuring carbon content.
A batch associated with any one project may have a unique history or set of characteristics that could require individual consideration for recommended measurements. A broad range of feedstock characteristics and pyrolysis conditions may influence biochar homogeneity, and so the sampling plan in place in Section 8.3.1 takes a conservative approach to sampling with enough frequency to minimize the impacts of any heterogeneity in biochars. These considerations include, but are not limited to, biomass feedstock type and particle size distribution, pyrolysis temperature, reactor type, etc. All relevant details of the sampling plan, number of analyses, and adequate justification for the choices made by the Project Proponent to adhere to sampling regimes outlined in Section 8.3.1 must be included in the PDD.
Homogeneity Considerations
To ensure representative sampling, Project Proponents should follow the guidelines outlined in the European Biochar Certificate Guidelines for a Sustainable Production of Biochar, Version 9.3E. A composite sample can be sub-divided into a final (6) replicates for laboratory analytical classification per batch to allow for reliable estimation of mean values and Standard Deviation and detection of potential outliers.
It is a requirement that all projects demonstrate the degree of homogeneity within a single Storage or Production batch. All projects are required to include in the PDD a detailed description of how the chosen sampling plan addresses any heterogeneity that might be present within the batch. This may include sampling across horizontal and vertical dimensions of a Production or Storage Batch as a consideration of particle sorting that may happen during processing and transportation, as outlined in Section 8.3.1 “Minimum number of samples per Batch”. As a result of this, it is the responsibility of Project Proponents to undertake these routine batch characterizations of the Biochar utilized within a crediting project and detail these in full in the PDD.
Laboratory Requirements
A Project Proponent is required to report the analytical laboratory/laboratories that have been utilized for the biochar characterization. It is the responsibility of the Project Proponent to ensure that the chosen analytical facilities are reputable and conduct characterization techniques to the required standards indicated within this Protocol. A qualified laboratory is evidenced by accreditation to ISO 17025 or equivalent standards for laboratory quality management for the specific test method.
It is recommended that Project Proponents should utilize accredited analytical services such as UKAS, MCERTS, DWTS, and ISO whenever feasible. Where a project proponent utilizes laboratory facilities within an academic institution, or a non-accredited commercial laboratory, periodic external validation must be undertaken with an accredited facility. The frequency of these external checks will vary by project and analytical procedure chosen within an individual project, in consultation with Isometric.
Laboratories must complete standard quality assurance procedures on a schedule in accordance with their quality management plans and accreditation requirements to include:
- analysis of blanks
- analysis of duplicates
- instrumentation calibrations and analysis of calibration standards
Analytical Checks, Calibration, and QA/QC
Project Proponents are required to report calibration records from analytical facilities to the relevant VVB when submitting biochar characterization data. Projects are also required to outline specific analytical checks that have been carried out to maintain data quality, with specific reference to the relevant certified reference materials (CRM) used by the utilized laboratory facility.
Characterization data should be validated through set quality assurance and quality control (QA/QC) criteria within all crediting programs. All projects are required to report their QA/QC processes within the PDD, in accordance with the requirements of this Protocol. As part of QA/QC project proponents are required to clearly describe analytical checks (including duplicate, blanks and analytical standards checks) and calibration procedures.
Data Reporting
Project Proponents are required and are responsible for the delivery of biochar characterization data to a project’s VVB. Although a Project Proponent is expected to carry out characterization data externally at an accredited facility, it is the responsibility of the Project Proponent to deliver data that is accurate and externally verifiable. Submitted data reports are required to include results of all standards to verify data quality. Project Proponents are required to maintain data records for a minimum of 5 years following the date of data collection.
Project Proponents are required to report data such that the data analysis methods used are easily identified, verified and replicated. This Protocol requires that any data reports include the raw data from which any data analysis/reduction was performed, including standards and replicate measurements. A summary containing information on analytical uncertainty, number of samples taken, standards used and number of standard runs, standard deviation and percentage error on the standards must also be included. This may, for example, take the form of a spreadsheet containing four sheets:
- Summary sheet detailing metadata:
- Number of samples run
- Analytical uncertainty
- Standards used
- Number of standards run
- Standard deviation
- Percentage error on standards
- Reduced data sheet (data summary)
- Data reduction sheet (if applicable; e.g. processing of ICP-MS data)
- Raw data
Storage
Durability and monitoring requirements for Biochar Storage in Agricultural Soils.
Acknowledgements
Isometric would like to thank following contributors to this Protocol and relevant Modules:
- Meredith Barr, Ph.D. (London South Bank University)
- Segun Oladele, Ph.D. (University of Lincoln)
- Konstantina Stamouli, Ph.D.
Definitions and Acronyms
- ActivityThe steps of a Project Proponent’s Removal or Reduction process that result in carbon fluxes. The carbon flux associated with an activity is a component of the Project Proponent’s Protocol.
- AdditionalityAn evaluation of the likelihood that an intervention—for example, a CDR Project—causes a climate benefit above and beyond what would have happened in a no-intervention Baseline scenario.
- BaselineA set of data describing pre-intervention or control conditions to be used as a reference scenario for comparison.
- Buffer PoolA common and recognized insurance mechanism among Registries allowing Credits to be set aside (in this case by Isometric) to compensate for Reversals which may occur in the future.
- BuyerAn entity that purchases Removals or Reductions, often with the purpose of Retiring Credits to make a Removal or Reduction claim.
- Carbon Dioxide Equivalent Emissions (CO₂e)The amount of CO₂ emissions that would cause the same integrated radiative forcing or temperature change, over a given time horizon, as an emitted amount of GHG or a mixture of GHGs. One common metric of CO₂e is the 100-year Global Warming Potential.
- Carbon Dioxide Removal (CDR)Activities that remove carbon dioxide (CO₂) from the atmosphere and store it in products or geological, terrestrial, and oceanic Reservoirs. CDR includes the enhancement of biological or geochemical sinks and direct air capture (DAC) and storage, but excludes natural CO₂ uptake not directly caused by human intervention.
- Carbon FinanceResources provided to projects that are generating, or are expected to generate, greenhouse gas (GHG) Emission Reductions or Removals.
- ConservativePurposefully erring on the side of caution under conditions of Uncertainty by choosing input parameter values that will result in a lower net CO₂ Removal or GHG Reduction than if using the median input values. This is done to increase the likelihood that a given Removal or Reduction calculation is an underestimation rather than an overestimation.
- CounterfactualAn assessment of what would have happened in the absence of a particular intervention – i.e., assuming the Baseline scenario.
- Cradle-to-GraveConsidering impacts at each stage of a product's life cycle, from the time natural resources are extracted from the ground and processed through each subsequent stage of manufacturing, transportation, product use, and ultimately, disposal.
- CreditA publicly visible uniquely identifiable Credit Certificate Issued by a Registry that gives the owner of the Credit the right to account for one net metric tonne of Verified CO₂e Removal or Reduction. In the case of this Standard, the net tonne of CO₂e Removal or Reduction comes from a Project Validated against a Certified Protocol.
- Crediting PeriodThe period of time over which a Project Design Document is valid, and over which Removals or Reductions may be Verified, resulting in Issued Credits.
- Double CountingImproperly allocating the same Removal or Reduction from a Project Proponent more than once to multiple Buyers.
- DurabilityThe amount of time carbon removed from the atmosphere by an intervention – for example, a CDR project – is expected to reside in a given Reservoir, taking into account both physical risks and socioeconomic constructs (such as contracts) to protect the Reservoir in question.
- Embodied EmissionsLife cycle GHG emissions associated with production of materials, transportation, and construction or other processes for goods or buildings.
- Ex-post CreditsIssuance of Credits after removal or reduction took place. This is the manner in which Isometric Delivers Credits.
- FeedstockRaw material which is used for CO₂ Removal or GHG Reduction.
- Global Warming PotentialA measure of how much energy the emissions of 1 tonne of a GHG will absorb over a given period of time, relative to the emissions of 1 ton of CO₂.
- Greenhouse Gas (GHG)Those gaseous constituents of the atmosphere, both natural and anthropogenic (human-caused), that absorb and emit radiation at specific wavelengths within the spectrum of terrestrial radiation emitted by the Earth’s surface, by the atmosphere itself, and by clouds. This property causes the greenhouse effect, whereby heat is trapped in Earth’s atmosphere (CDR Primer, 2022).
- LeakageThe increase in GHG emissions outside the geographic or temporal boundary of a project that results from that project's activities.
- MaterialityAn acceptable difference between reported Removals/emissions or Reductions/emissions and what an auditor determines is the actual Removal/emissions or Reduction/emissions.
- ModuleIndependent components of Isometric Certified Protocols which are transferable between and applicable to different Protocols.
- PathwayA collection of Removal or Reduction processes that have mechanisms in common.
- ProjectAn activity or process or group of activities or processes that alter the condition of a Baseline and leads to Removals or Reductions.
- Project Design Document (PDD)The document that clearly outlines how a Project will generate rigorously quantifiable Additional high-quality Removals or Reductions.
- Project ProponentThe organization that develops and/or has overall legal ownership or control of a Removal or Reduction Project.
- ProtocolA document that describes how to quantitatively assess the net amount of CO₂ removed by a process. To Isometric, a Protocol is specific to a Project Proponent's process and comprised of Modules representing the Carbon Fluxes involved in the CDR process. A Protocol measures the full carbon impact of a process against the Baseline of it not occurring.
- RPReporting Period
- RegistryA database that holds information on Verified Removals and Reductions based on Protocols. Registries Issue Credits, and track their ownership and Retirement.
- RemovalThe term used to represent the CO₂ taken out of the atmosphere as a result of a CDR process.
- ReservoirA location where carbon is stored. This can be via physical barriers (such as geological formations) or through partitioning based on chemical or biological processes (such as mineralization or photosynthesis).
- ReversalThe escape of CO₂ to the atmosphere after it has been stored, and after a Credit has been Issued. A Reversal is classified as avoidable if a Project Proponent has influence or control over it and it likely could have been averted through application of reasonable risk mitigation measures. Any other Reversals will be classified as unavoidable.
- SinkAny process, activity, or mechanism that removes a greenhouse gas, a precursor to a greenhouse gas, or an aerosol from the atmosphere.
- StakeholderAny person or entity who can potentially affect or be affected by Isometric or an individual Project activity.
- StorageDescribes the addition of carbon dioxide removed from the atmosphere to a reservoir, which serves as its ultimate destination. This is also referred to as “sequestration”.
- UncertaintyA lack of knowledge of the exact amount of CO₂ removed by a particular process, Uncertainty may be quantified using probability distributions, confidence intervals, or variance estimates.
- ValidationA systematic and independent process for evaluating the reasonableness of the assumptions, limitations and methods that support a Project and assessing whether the Project conforms to the criteria set forth in the Isometric Standard and the Protocol by which the Project is governed. Validation must be completed by an Isometric approved third-party (VVB).
- Validation and Verification Bodies (VVBs)Third-party auditing organizations that are experts in their sector and used to determine if a project conforms to the rules, regulations, and standards set out by a governing body. A VVB must be approved by Isometric prior to conducting validation and verification.
- VerificationA process for evaluating and confirming the net Removals and Reductions for a Project, using data and information collected from the Project and assessing conformity with the criteria set forth in the Isometric Standard and the Protocol by which it is governed. Verification must be completed by an Isometric approved third-party (VVB).
Relevant Works
Footnotes
-
Fang, Z., Gao, Y., Bolan, N., Shaheen, S. M., Xu, S., Wu, X., ... & Wang, H. (2020). Conversion of biological solid waste to graphene-containing biochar for water remediation: A critical review. Chemical Engineering Journal, 390, 124611. ↩
-
Anae, J., Ahmad, N., Kumar, V., Thakur, V. K., Gutierrez, T., Yang, X. J., ... & Coulon, F. (2021). Recent advances in biochar engineering for soil contaminated with complex chemical mixtures: Remediation strategies and future perspectives. Science of The Total Environment, 767, 144351. ↩
-
Pranagal, J., & Kraska, P. (2020). 10-years studies of the soil physical condition after one-time biochar application. Agronomy, 10(10), 1589. ↩ ↩2
-
Seleiman, M. F., Alotaibi, M. A., Alhammad, B. A., Alharbi, B. M., Refay, Y., & Badawy, S. A. (2020). Effects of ZnO nanoparticles and biochar of rice straw and cow manure on characteristics of contaminated soil and sunflower productivity, oil quality, and heavy metals uptake. Agronomy, 10(6), 790. ↩ ↩2
-
Hardy B., Sleutel S., Dufey J.E. and Cornelis J-T. (2019) The Long-Term Effect of Biochar on Soil Microbial Abundance, Activity and Community Structure Is Overwritten by Land Management. Front. Environ. Sci. 7:110. doi: 10.3389/fenvs.2019.00110 ↩
-
Osman, A.I., Fawzy, S., Farghali, M. et al. (2022) Biochar for agronomy, animal farming, anaerobic digestion, composting, water treatment, soil remediation, construction, energy storage, and carbon sequestration: a review. Environ Chem Lett 20, 2385–2485. https://doi.org/10.1007/s10311-022-01424-x ↩
-
Lehmann, J., & Joseph, S. (Eds.). (2015). Biochar for Environmental Management: Science, Technology and Implementation (2nd ed.). Routledge. https://doi.org/10.4324/9780203762264 ↩
-
Yao, C., Wang, B., Zhang, J., Faheem, M., Feng, Q., Hassan, M., ... & Wang, S. (2024). Formation mechanisms and degradation methods of polycyclic aromatic hydrocarbons in biochar: A review. Journal of Environmental Management, 357, 120610. ↩ ↩2 ↩3
-
Wang, J., Xia, K., Waigi, M. G., Gao, Y., Odinga, E. S., Ling, W., & Liu, J. (2018). Application of biochar to soils may result in plant contamination and human cancer risk due to exposure of polycyclic aromatic hydrocarbons. Environment International, 121, 169-177. ↩
-
Human health effects of polycyclic aromatic hydrocarbons as ambient air pollutants: report of the Working Group on Polycyclic Aromatic Hydrocarbons of the Joint Task Force on the Health Aspects of Air Pollution. Copenhagen: WHO Regional Office for Europe; 2021. Licence: CC BY-NC-SA 3.0 IGO. ↩
-
Schneider, L., Schallert, B., & Kizzier, K. (2022). Methodology for assessing the quality of carbon credits. https://carboncreditquality.org/download/Methodology/CCQI Methodology - Version 3.0.pdf ↩︎ ↩︎ ↩
-
Life cycle modules as described in BS EN 15978:2011 Sustainability of construction works — Assessment of environmental performance of buildings — Calculation method ↩ ↩2 ↩3 ↩4 ↩5 ↩6 ↩7
-
NIST. (2023). Specifications, Tolerances, and Other Technical Requirements for Weighing and Measuring Devices - 2023 Edition. NIST. https://www.nist.gov/pml/owm/publications/nist-handbooks/handbook-44-current-edition ↩
-
Chatterjee, R., Sajjadi, B., Chen, W. Y., Mattern, D. L., Hammer, N., Raman, V., & Dorris, A. (2020). Effect of pyrolysis temperature on physicochemical properties and acoustic-based amination of biochar for efficient CO2 adsorption. Frontiers in Energy Research, 8, 85. ↩
-
Smith, P. (2016). Soil carbon sequestration and biochar as negative emission technologies. Global change biology, 22(3), 1315-1324. ↩
-
Azzi, E. S., Li, H., Cederlund, H., Karltun, E., & Sundberg, C. (2024). Modelling biochar long-term carbon storage in soil with harmonized analysis of decomposition data. Geoderma, 441, 116761. ↩
-
Pisciotta, M., Pilorgé, H., Feldmann, J., Jacobson, R., Davids, J., Swett, S., ... & Wilcox, J. (2022). Current state of industrial heating and opportunities for decarbonization. Progress in Energy and Combustion Science, 91, 100982. ↩
-
Wang, H., Nan, Q., Waqas, M., & Wu, W. (2022). Stability of biochar in mineral soils: assessment methods, influencing factors and potential problems. Science of The Total Environment, 806, 150789. ↩
-
Sebastian, M., Hardy, S., & Bruno, G. (2012). Albedo Impact on the Suitability of Biochar Systems To Mitigate Global Warming. ↩
-
Verheijen, F. G., Jeffery, S., van der Velde, M., Penížek, V., Beland, M., Bastos, A. C., & Keizer, J. J. (2013). Reductions in soil surface albedo as a function of biochar application rate: implications for global radiative forcing. Environmental Research Letters, 8(4), 044008. ↩
-
Gross, A.; Bromm, T.; Glaser, B. Soil Organic Carbon Sequestration after Biochar Application: A Global Meta-Analysis. Agronomy 2021, 11, 2474. https://doi.org/10.3390/agronomy11122474 ↩ ↩2
-
Spokas, K. A., Novak, J. M., Masiello, C. A., Johnson, M. G., Colosky, E. C., Ippolito, J. A., & Trigo, C. (2014). Physical disintegration of biochar: an overlooked process. Environmental Science & Technology Letters, 1(8), 326-332. ↩ ↩2
-
Wang, J., Xiong, Z., & Kuzyakov, Y. (2016). Biochar stability in soil: meta‐analysis of decomposition and priming effects. Gcb Bioenergy, 8(3), 512-523. ↩
-
Rodrigues, L., Budai, A., Elsgaard, L., Hardy, B., Keel, S. G., Mondini, C., ... & Leifeld, J. (2023). The importance of biochar quality and pyrolysis yield for soil carbon sequestration in practice. European Journal of Soil Science, 74(4), e13396. ↩ ↩2
-
Spokas, K. A. (2010). Review of the stability of biochar in soils: predictability of O:C molar ratios. Carbon Management, 1(2), 289–303. https://doi.org/10.4155/cmt.10.32 ↩
-
Sanei, H., Rudra, A., Przyswitt, Z. M. M., Kousted, S., Sindlev, M. B., Zheng, X., ... & Petersen, H. I. (2024). Assessing biochar's permanence: An inertinite benchmark. International Journal of Coal Geology, 281, 104409. ↩ ↩2 ↩3
-
Carr, A. D., & Williamson, J. E. (1990). The relationship between aromaticity, vitrinite reflectance and maceral composition of coals: implications for the use of vitrinite reflectance as a maturation parameter. Organic Geochemistry, 16(1-3), 313-323. ↩
-
Amalina, F., Abd Razak, A. S., Krishnan, S., Zularisam, A. W., & Nasrullah, M. (2022). A comprehensive assessment of the method for producing biochar, its characterization, stability, and potential applications in regenerative economic sustainability–a review. Cleaner Materials, 3, 100045. ↩
-
Enders, A., Hanley, K., Whitman, T., Joseph, S., & Lehmann, J. (2012). Characterization of biochars to evaluate recalcitrance and agronomic performance. Bioresource technology, 114, 644-653. ↩
-
Woolf, D., Amonette, J., Street-Perrott, F. et al. Sustainable biochar to mitigate global climate change . Nat Commun 1, 56 (2010). https://doi.org/10.1038/ncomms1053 ↩
-
Budai, A., Zimmerman, A. R., Cowie, A. L., Webber, J. B. W., Singh, B. P., Glaser, B., ... & Joseph, S. (2013). Biochar Carbon Stability Test Method: An assessment of methods to determine biochar carbon stability. International biochar initiative, 1, 1-20. ↩
-
Wiedemeier, D. B., Abiven, S., Hockaday, W. C., Keiluweit, M., Kleber, M., Masiello, C. A., ... & Schmidt, M. W. (2015). Aromaticity and degree of aromatic condensation of char. Organic Geochemistry, 78, 135-143. ↩
-
Singh, B. P., Cowie, A. L., & Smernik, R. J. (2012). Biochar carbon stability in a clayey soil as a function of feedstock and pyrolysis temperature. Environmental science & technology, 46(21), 11770-11778. ↩
Contributors





